WARNING:
JavaScript is turned OFF. None of the links on this concept map will
work until it is reactivated.
If you need help turning JavaScript On, click here.
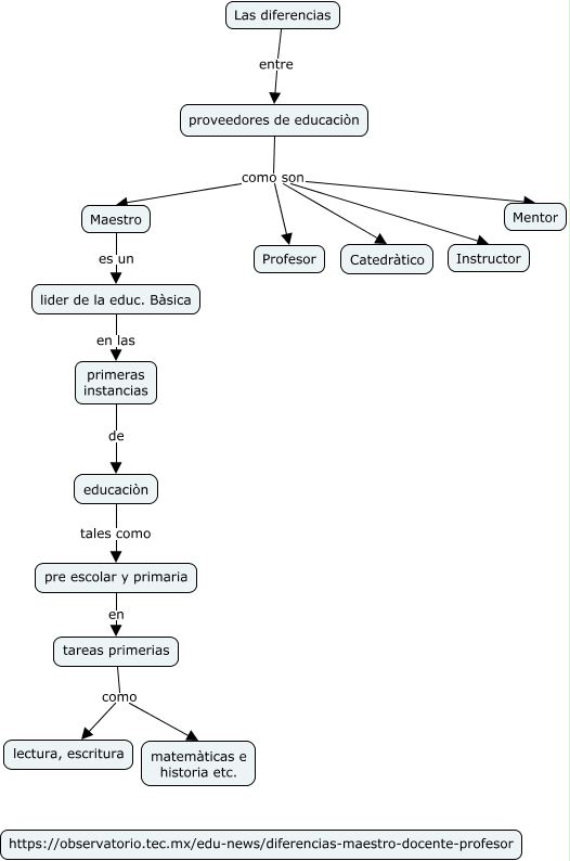
Este Cmap, tiene información relacionada con: Diferencias docentes, educaciòn tales como pre escolar y primaria, proveedores de educaciòn como son Profesor, proveedores de educaciòn como son Mentor, primeras instancias de educaciòn, pre escolar y primaria en tareas primerias, tareas primerias como lectura, escritura, Maestro es un lider de la educ. Bàsica, proveedores de educaciòn como son Catedràtico, proveedores de educaciòn como son Instructor, tareas primerias como matemàticas e historia etc., lider de la educ. Bàsica en las primeras instancias, proveedores de educaciòn como son Maestro, Las diferencias entre proveedores de educaciòn