WARNING:
JavaScript is turned OFF. None of the links on this concept map will
work until it is reactivated.
If you need help turning JavaScript On, click here.
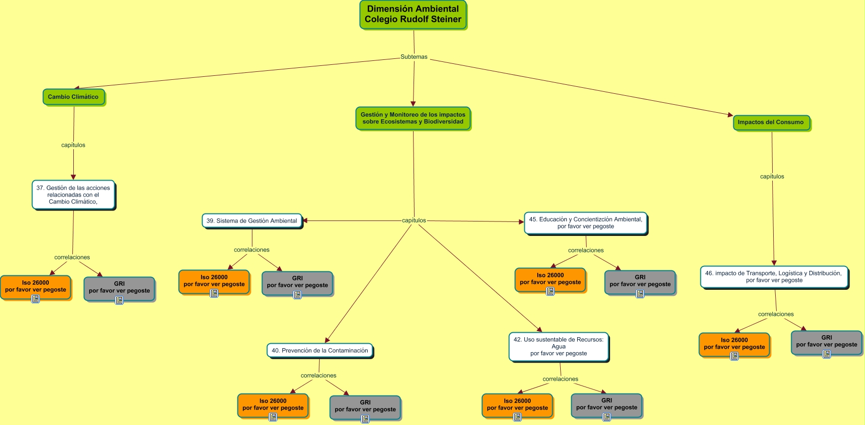
This Concept Map, created with IHMC CmapTools, has information related to: Ambiental Rudolf. S, 46. impacto de Transporte, Logística y Distribución, por favor ver pegoste correlaciones Iso 26000 por favor ver pegoste, Impactos del Consumo capítulos 46. impacto de Transporte, Logística y Distribución, por favor ver pegoste, 40. Prevención de la Contaminación correlaciones GRI por favor ver pegoste, Gestión y Monitoreo de los impactos sobre Ecosistemas y Biodiversidad capítulos 40. Prevención de la Contaminación, 40. Prevención de la Contaminación correlaciones Iso 26000 por favor ver pegoste, 37. Gestión de las acciones relacionadas con el Cambio Climático, correlaciones GRI por favor ver pegoste, 45. Educación y Concientizción Ambiental, por favor ver pegoste correlaciones GRI por favor ver pegoste, 45. Educación y Concientizción Ambiental, por favor ver pegoste correlaciones Iso 26000 por favor ver pegoste, Gestión y Monitoreo de los impactos sobre Ecosistemas y Biodiversidad capítulos 39. Sistema de Gestión Ambiental, Dimensión Ambiental Colegio Rudolf Steiner Subtemas Impactos del Consumo, 42. Uso sustentable de Recursos: Agua por favor ver pegoste correlaciones Iso 26000 por favor ver pegoste, Cambio Climático capítulos 37. Gestión de las acciones relacionadas con el Cambio Climático,, Gestión y Monitoreo de los impactos sobre Ecosistemas y Biodiversidad capítulos 42. Uso sustentable de Recursos: Agua por favor ver pegoste, 39. Sistema de Gestión Ambiental correlaciones GRI por favor ver pegoste, Gestión y Monitoreo de los impactos sobre Ecosistemas y Biodiversidad capítulos 45. Educación y Concientizción Ambiental, por favor ver pegoste, 37. Gestión de las acciones relacionadas con el Cambio Climático, correlaciones Iso 26000 por favor ver pegoste, Dimensión Ambiental Colegio Rudolf Steiner Subtemas Gestión y Monitoreo de los impactos sobre Ecosistemas y Biodiversidad, 42. Uso sustentable de Recursos: Agua por favor ver pegoste correlaciones GRI por favor ver pegoste, 39. Sistema de Gestión Ambiental correlaciones Iso 26000 por favor ver pegoste, Dimensión Ambiental Colegio Rudolf Steiner Subtemas Cambio Climático