WARNING:
JavaScript is turned OFF. None of the links on this concept map will
work until it is reactivated.
If you need help turning JavaScript On, click here.
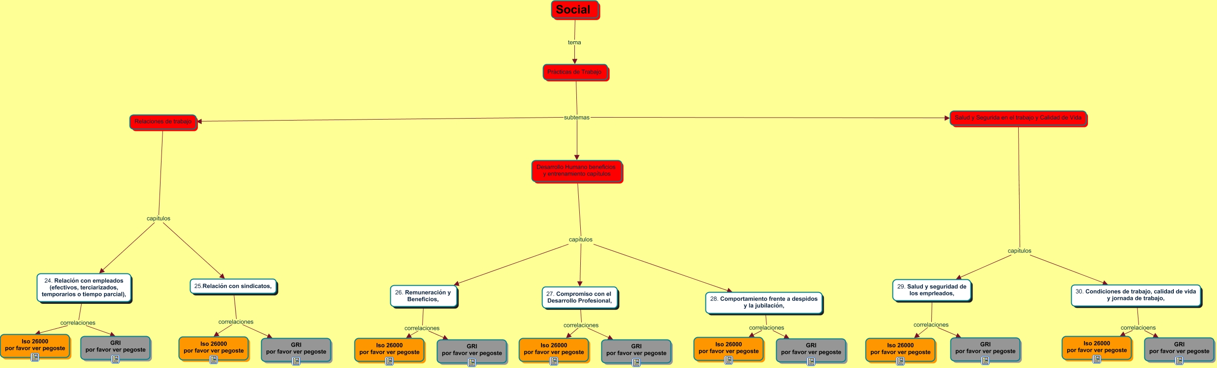
This Concept Map, created with IHMC CmapTools, has information related to: Derechos Humanos Parte 2, 25.Relación con sindicatos, correlaciones GRI por favor ver pegoste, Salud y Segurida en el trabajo y Calidad de Vida capítulos 29. Salud y seguridad de los emprleados,, Desarrollo Humano beneficios y entrenamiento capítulos capítulos 27. Compromiso con el Desarrollo Profesional,, Prácticas de Trabajo subtemas Salud y Segurida en el trabajo y Calidad de Vida, 29. Salud y seguridad de los emprleados, correlaciones GRI por favor ver pegoste, 24. Relación con empleados (efectivos, terciarizados, temporarios o tiempo parcial), correlaciones Iso 26000 por favor ver pegoste, 26. Remuneración y Beneficios, correlaciones Iso 26000 por favor ver pegoste, 24. Relación con empleados (efectivos, terciarizados, temporarios o tiempo parcial), correlaciones GRI por favor ver pegoste, 27. Compromiso con el Desarrollo Profesional, correlaciones GRI por favor ver pegoste, Prácticas de Trabajo subtemas Desarrollo Humano beneficios y entrenamiento capítulos, 30. Condiciones de trabajo, calidad de vida y jornada de trabajo, correlacioens GRI por favor ver pegoste, Desarrollo Humano beneficios y entrenamiento capítulos capítulos 26. Remuneración y Beneficios,, Relaciones de trabajo capítulos 24. Relación con empleados (efectivos, terciarizados, temporarios o tiempo parcial),, Relaciones de trabajo capítulos 25.Relación con sindicatos,, 25.Relación con sindicatos, correlaciones Iso 26000 por favor ver pegoste, 26. Remuneración y Beneficios, correlaciones GRI por favor ver pegoste, 29. Salud y seguridad de los emprleados, correlaciones Iso 26000 por favor ver pegoste, Social tema Prácticas de Trabajo, Salud y Segurida en el trabajo y Calidad de Vida capítulos 30. Condiciones de trabajo, calidad de vida y jornada de trabajo,, Desarrollo Humano beneficios y entrenamiento capítulos capítulos 28. Comportamiento frente a despidos y la jubilación,