WARNING:
JavaScript is turned OFF. None of the links on this concept map will
work until it is reactivated.
If you need help turning JavaScript On, click here.
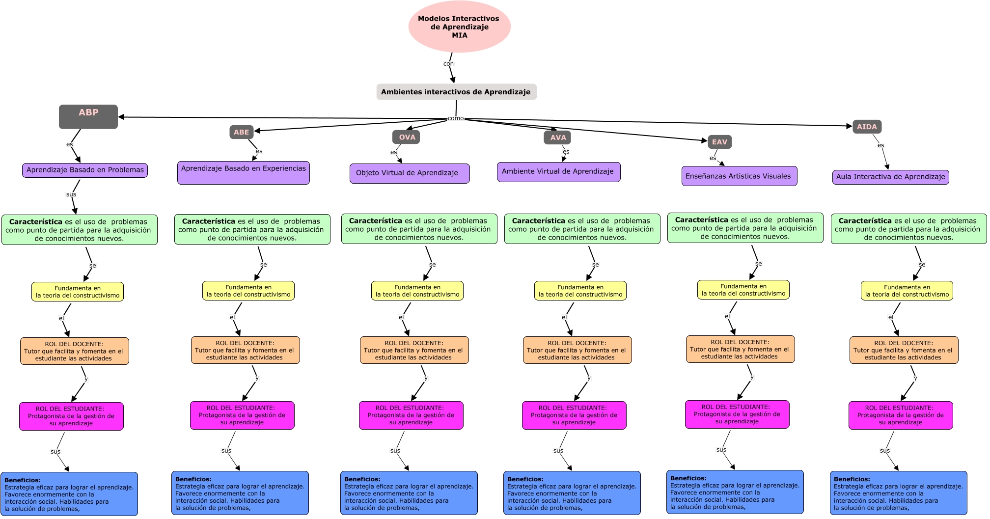
Este Cmap, tiene información relacionada con: actividad 3 18 DE NV, ROL DEL DOCENTE: Tutor que facilita y fomenta en el estudiante las actividades y ROL DEL ESTUDIANTE: Protagonista de la gestión de su aprendizaje, ABE es Aprendizaje Basado en Experiencias, ROL DEL DOCENTE: Tutor que facilita y fomenta en el estudiante las actividades y ROL DEL ESTUDIANTE: Protagonista de la gestión de su aprendizaje, ROL DEL ESTUDIANTE: Protagonista de la gestión de su aprendizaje sus Beneficios: Estrategia eficaz para lograr el aprendizaje. Favorece enormemente con la interacción social. Habilidades para la solución de problemas,, ROL DEL DOCENTE: Tutor que facilita y fomenta en el estudiante las actividades y ROL DEL ESTUDIANTE: Protagonista de la gestión de su aprendizaje, Fundamenta en la teoria del constructivismo el ROL DEL DOCENTE: Tutor que facilita y fomenta en el estudiante las actividades, Fundamenta en la teoria del constructivismo el ROL DEL DOCENTE: Tutor que facilita y fomenta en el estudiante las actividades, ROL DEL DOCENTE: Tutor que facilita y fomenta en el estudiante las actividades y ROL DEL ESTUDIANTE: Protagonista de la gestión de su aprendizaje, ABP es Aprendizaje Basado en Problemas, Fundamenta en la teoria del constructivismo el ROL DEL DOCENTE: Tutor que facilita y fomenta en el estudiante las actividades, ROL DEL ESTUDIANTE: Protagonista de la gestión de su aprendizaje sus Beneficios: Estrategia eficaz para lograr el aprendizaje. Favorece enormemente con la interacción social. Habilidades para la solución de problemas,, Ambientes interactivos de Aprendizaje como OVA, Ambientes interactivos de Aprendizaje como ABP, Característica es el uso de problemas como punto de partida para la adquisición de conocimientos nuevos. se Fundamenta en la teoria del constructivismo, EAV es Enseñanzas Artísticas Visuales, ROL DEL ESTUDIANTE: Protagonista de la gestión de su aprendizaje sus Beneficios: Estrategia eficaz para lograr el aprendizaje. Favorece enormemente con la interacción social. Habilidades para la solución de problemas,, Característica es el uso de problemas como punto de partida para la adquisición de conocimientos nuevos. se Fundamenta en la teoria del constructivismo, Modelos Interactivos de Aprendizaje MIA con Ambientes interactivos de Aprendizaje, Característica es el uso de problemas como punto de partida para la adquisición de conocimientos nuevos. se Fundamenta en la teoria del constructivismo, Aprendizaje Basado en Problemas sus Característica es el uso de problemas como punto de partida para la adquisición de conocimientos nuevos.