WARNING:
JavaScript is turned OFF. None of the links on this concept map will
work until it is reactivated.
If you need help turning JavaScript On, click here.
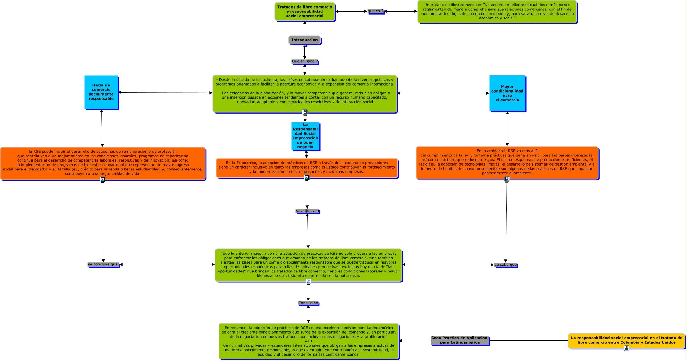
Dieses mit IHMC CmapTools erstellte CMap hat Informationen bezüglich: Resumen RSE en America Latina, - Desde la década de los ochenta, los países de Latinoamérica han adoptado diversas políticas y programas orientados a facilitar la apertura económica y la expansión del comercio internacional - Las exigencias de la globalización, y la mayor competencia que genera, más bien obligan a una inserción basada en acciones tendientes a contar con un recurso humano capacitado, innovador, adaptable y con capacidades resolutivas y de interacción social Mayor condicionalidad para el comercio En lo ambiental, RSE va más allá del cumplimiento de la ley y fomenta prácticas que generan valor para las partes interesadas, así como prácticas que reducen riesgos. El uso de esquemas de producción eco-eficientes, el reciclaje, la adopción de tecnologías limpias, el desarrollo de sistemas de gestión ambiental y el fomento de hábitos de consumo sostenible son algunas de las prácticas de RSE que impactan positivamente el ambiente., La responsabilidad social empresarial en el tratado de libre comercio entre Colombia y Estados Unidos Caso Practico de Aplicacion para Latinoamerica En resumen, la adopción de prácticas de RSE es una excelente decisión para Latinoamérica de cara al creciente condicionamiento que surge de la expansión del comercio y, en particular, de la negociación de nuevos tratados que incluyen más obligaciones y la proliferación 413 de normativas privadas y estándares internacionales que obligan a las empresas a actuar de una forma socialmente responsable, lo que eventualmente contribuiría a la sostenibilidad, la equidad y al desarrollo de los países centroamericanos., la RSE puede incluir el desarrollo de esquemas de remuneración y de protección que contribuyan a un mejoramiento en las condiciones laborales; programas de capacitación continua para el desarrollo de competencias laborales, resolutivas y de innovación; así como la implementación de programas de bienestar ocupacional que representan un mayor ingreso social para el trabajador y su familia (ej., crédito para vivienda o becas estudiantiles) y, consecuentemente, contribuyen a una mejor calidad de vida. se concluye que Todo lo anterior muestra cómo la adopción de prácticas de RSE no solo prepara a las empresas para enfrentar las obligaciones que emanan de los tratados de libre comercio, sino también sientan las bases para un comercio socialmente responsable que se puede traducir en mayores oportunidades económicas para miles de unidades productivas, excluidas hoy en día de “las oportunidades” que brindan los tratados de libre comercio, mejores condiciones laborales y mayor bienestar social, todo ello en armonía con la naturaleza., Tratados de libre comercio y responsabilidad social empresarial . Introduccion, la RSE puede incluir el desarrollo de esquemas de remuneración y de protección que contribuyan a un mejoramiento en las condiciones laborales; programas de capacitación continua para el desarrollo de competencias laborales, resolutivas y de innovación; así como la implementación de programas de bienestar ocupacional que representan un mayor ingreso social para el trabajador y su familia (ej., crédito para vivienda o becas estudiantiles) y, consecuentemente, contribuyen a una mejor calidad de vida. Hacia un comercio socialmente responsable - Desde la década de los ochenta, los países de Latinoamérica han adoptado diversas políticas y programas orientados a facilitar la apertura económica y la expansión del comercio internacional - Las exigencias de la globalización, y la mayor competencia que genera, más bien obligan a una inserción basada en acciones tendientes a contar con un recurso humano capacitado, innovador, adaptable y con capacidades resolutivas y de interacción social, Tratados de libre comercio y responsabilidad social empresarial que es ? Un tratado de libre comercio es “un acuerdo mediante el cual dos o más países reglamentan de manera comprehensiva sus relaciones comerciales, con el fin de incrementar los flujos de comercio e inversión y, por esa vía, su nivel de desarrollo económico y social”, En lo ambiental, RSE va más allá del cumplimiento de la ley y fomenta prácticas que generan valor para las partes interesadas, así como prácticas que reducen riesgos. El uso de esquemas de producción eco-eficientes, el reciclaje, la adopción de tecnologías limpias, el desarrollo de sistemas de gestión ambiental y el fomento de hábitos de consumo sostenible son algunas de las prácticas de RSE que impactan positivamente el ambiente. se sabe que Todo lo anterior muestra cómo la adopción de prácticas de RSE no solo prepara a las empresas para enfrentar las obligaciones que emanan de los tratados de libre comercio, sino también sientan las bases para un comercio socialmente responsable que se puede traducir en mayores oportunidades económicas para miles de unidades productivas, excluidas hoy en día de “las oportunidades” que brindan los tratados de libre comercio, mejores condiciones laborales y mayor bienestar social, todo ello en armonía con la naturaleza., - Desde la década de los ochenta, los países de Latinoamérica han adoptado diversas políticas y programas orientados a facilitar la apertura económica y la expansión del comercio internacional - Las exigencias de la globalización, y la mayor competencia que genera, más bien obligan a una inserción basada en acciones tendientes a contar con un recurso humano capacitado, innovador, adaptable y con capacidades resolutivas y de interacción social La Responsabilidad Social Empresarial: un buen negocio En lo Economico, la adopción de prácticas de RSE a través de la cadena de proveedores tiene un carácter inclusivo en tanto las empresas como el Estado contribuyan al fortalecimiento y la modernización de micro, pequeñas y medianas empresas., Todo lo anterior muestra cómo la adopción de prácticas de RSE no solo prepara a las empresas para enfrentar las obligaciones que emanan de los tratados de libre comercio, sino también sientan las bases para un comercio socialmente responsable que se puede traducir en mayores oportunidades económicas para miles de unidades productivas, excluidas hoy en día de “las oportunidades” que brindan los tratados de libre comercio, mejores condiciones laborales y mayor bienestar social, todo ello en armonía con la naturaleza. Conclusion En resumen, la adopción de prácticas de RSE es una excelente decisión para Latinoamérica de cara al creciente condicionamiento que surge de la expansión del comercio y, en particular, de la negociación de nuevos tratados que incluyen más obligaciones y la proliferación 413 de normativas privadas y estándares internacionales que obligan a las empresas a actuar de una forma socialmente responsable, lo que eventualmente contribuiría a la sostenibilidad, la equidad y al desarrollo de los países centroamericanos., En lo Economico, la adopción de prácticas de RSE a través de la cadena de proveedores tiene un carácter inclusivo en tanto las empresas como el Estado contribuyan al fortalecimiento y la modernización de micro, pequeñas y medianas empresas. se adjunta a Todo lo anterior muestra cómo la adopción de prácticas de RSE no solo prepara a las empresas para enfrentar las obligaciones que emanan de los tratados de libre comercio, sino también sientan las bases para un comercio socialmente responsable que se puede traducir en mayores oportunidades económicas para miles de unidades productivas, excluidas hoy en día de “las oportunidades” que brindan los tratados de libre comercio, mejores condiciones laborales y mayor bienestar social, todo ello en armonía con la naturaleza., - Desde la década de los ochenta, los países de Latinoamérica han adoptado diversas políticas y programas orientados a facilitar la apertura económica y la expansión del comercio internacional - Las exigencias de la globalización, y la mayor competencia que genera, más bien obligan a una inserción basada en acciones tendientes a contar con un recurso humano capacitado, innovador, adaptable y con capacidades resolutivas y de interacción social Que se sabe ? Introduccion