WARNING:
JavaScript is turned OFF. None of the links on this concept map will
work until it is reactivated.
If you need help turning JavaScript On, click here.
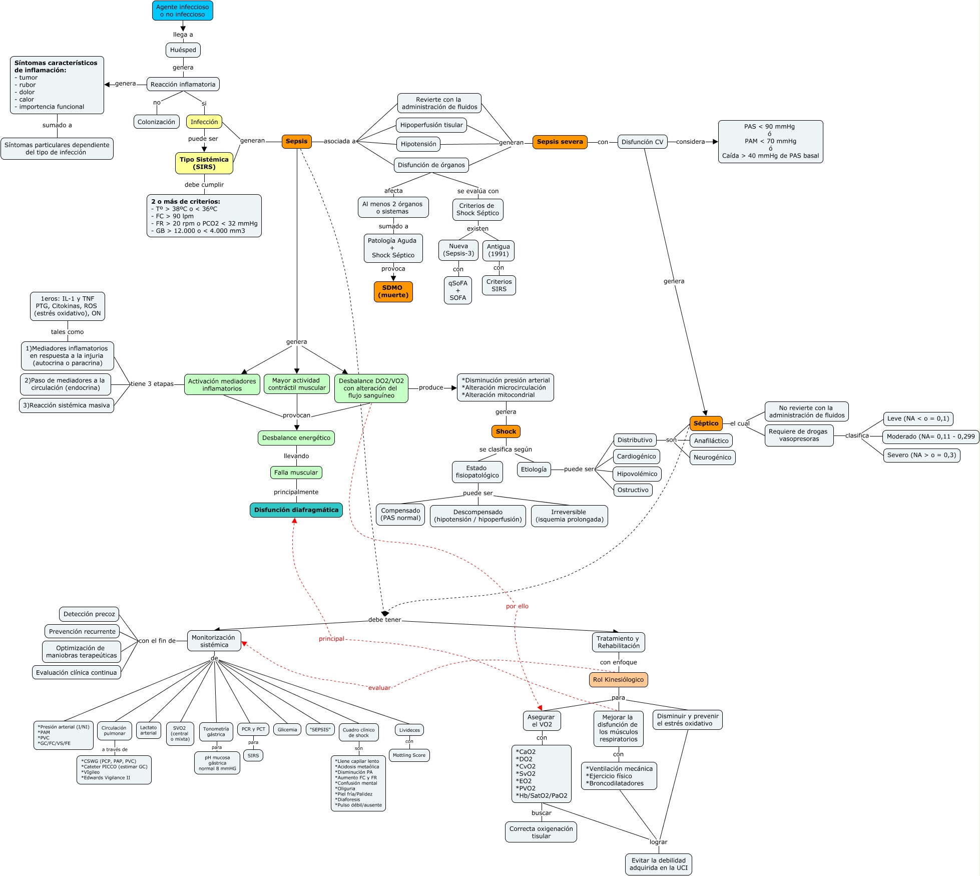
Este Cmap, tiene información relacionada con: Sepsis y Shock séptico, Sepsis genera Mayor actividad contráctil muscular, Revierte con la administración de fluidos generan Sepsis severa, Sepsis asociada a Revierte con la administración de fluidos, Shock se clasifica según Etiología, Disfunción de órganos se evalúa con Criterios de Shock Séptico, Monitorización sistémica de Circulación pulmonar, Desbalance energético llevando Falla muscular, Sepsis debe tener Monitorización sistémica, Activación mediadores inflamatorios tiene 3 etapas 3)Reacción sistémica masiva, Rol Kinesiólogico evaluar Monitorización sistémica, Mejorar la disfunción de los músculos respiratorios con *Ventilación mecánica *Ejercicio físico *Broncodilatadores, Monitorización sistémica de Lactato arterial, Shock se clasifica según Estado fisiopatológico, Desbalance DO2/VO2 con alteración del flujo sanguíneo produce *Disminución presión arterial *Alteración microcirculación *Alteración mitocondrial, Séptico debe tener Monitorización sistémica, Activación mediadores inflamatorios tiene 3 etapas 1)Mediadores inflamatorios en respuesta a la injuria (autocrina o paracrina), Asegurar el VO2 con *CaO2 *DO2 *CvO2 *SvO2 *EO2 *PVO2 *Hb/SatO2/PaO2, *CaO2 *DO2 *CvO2 *SvO2 *EO2 *PVO2 *Hb/SatO2/PaO2 lograr Disminuir y prevenir el estrés oxidativo, Patología Aguda + Shock Séptico provoca SDMO (muerte), Monitorización sistémica de Cuadro clínico de shock