WARNING:
JavaScript is turned OFF. None of the links on this concept map will
work until it is reactivated.
If you need help turning JavaScript On, click here.
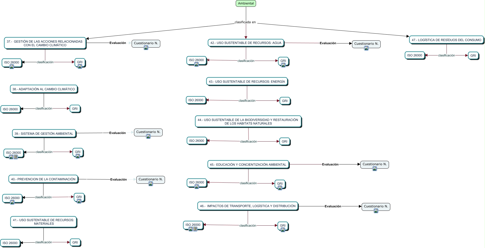
Este Cmap, tiene información relacionada con: DIMENSIÓN AMBIENTAL, 40.- PREVENCION DE LA CONTAMINACIÓN Evaluación Cuestionario N., Ambiental clasificada en 41.- USO SUSTENTABLE DE RECURSOS: MATERIALES, 40.- PREVENCION DE LA CONTAMINACIÓN clasificación ISO 26000, 46.- IMPACTOS DE TRANSPORTE, LOGÍSTICA Y DISTRIBUCIÓN clasificación GRI, 44.- USO SUSTENTABLE DE LA BIODIVERSIDAD Y RESTAURACIÓN DE LOS HABITATS NATURALES clasificación ISO 26000, 39.- SISTEMA DE GESTIÓN AMBIENTAL Evaluación Cuestionario N., 38.- ADAPTACIÓN AL CAMBIO CLIMÁTICO clasificación ISO 26000, 39.- SISTEMA DE GESTIÓN AMBIENTAL clasificación GRI, 43.- USO SUSTENTABLE DE RECURSOS: ENERGÍA clasificación GRI, Ambiental clasificada en 45.- EDUCACIÓN Y CONCIENTIZACIÓN AMBIENTAL, 37.- GESTIÓN DE LAS ACCIONES RELACIONADAS CON EL CAMBIO CLIMÁTICO Evaluación Cuestionario N., Ambiental clasificada en 46.- IMPACTOS DE TRANSPORTE, LOGÍSTICA Y DISTRIBUCIÓN, Ambiental clasificada en 38.- ADAPTACIÓN AL CAMBIO CLIMÁTICO, 42.- USO SUSTENTABLE DE RECURSOS: AGUA Evaluación Cuestionario N., 45.- EDUCACIÓN Y CONCIENTIZACIÓN AMBIENTAL clasificación ISO 26000, 46.- IMPACTOS DE TRANSPORTE, LOGÍSTICA Y DISTRIBUCIÓN Evaluación Cuestionario N., 41.- USO SUSTENTABLE DE RECURSOS: MATERIALES clasificación GRI, Ambiental clasificada en 47.- LOGÍSTICA DE RESÍDUOS DEL CONSUMO, 46.- IMPACTOS DE TRANSPORTE, LOGÍSTICA Y DISTRIBUCIÓN clasificación ISO 26000, Ambiental clasificada en 43.- USO SUSTENTABLE DE RECURSOS: ENERGÍA