WARNING:
JavaScript is turned OFF. None of the links on this concept map will
work until it is reactivated.
If you need help turning JavaScript On, click here.
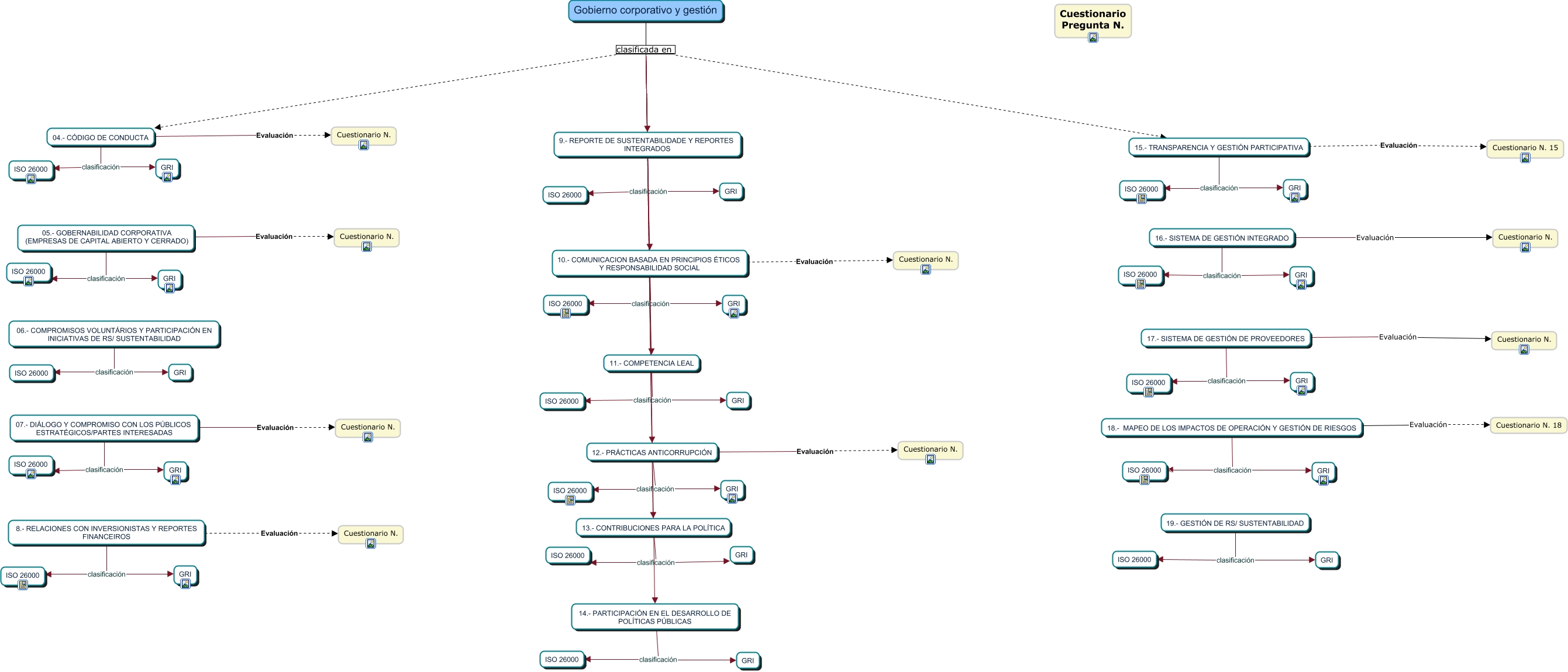
Este Cmap, tiene información relacionada con: DIMENSIÓN GOBIERNO, 18.- MAPEO DE LOS IMPACTOS DE OPERACIÓN Y GESTIÓN DE RIESGOS clasificación ISO 26000, Gobierno corporativo y gestión clasificada en 15.- TRANSPARENCIA Y GESTIÓN PARTICIPATIVA, Gobierno corporativo y gestión clasificada en 11.- COMPETENCIA LEAL, 13.- CONTRIBUCIONES PARA LA POLÍTICA clasificación GRI, 10.- COMUNICACION BASADA EN PRINCIPIOS ÉTICOS Y RESPONSABILIDAD SOCIAL clasificación ISO 26000, 8.- RELACIONES CON INVERSIONISTAS Y REPORTES FINANCEIROS Evaluación Cuestionario N., 16.- SISTEMA DE GESTIÓN INTEGRADO clasificación ISO 26000, 13.- CONTRIBUCIONES PARA LA POLÍTICA clasificación ISO 26000, 19.- GESTIÓN DE RS/ SUSTENTABILIDAD clasificación ISO 26000, 07.- DIÁLOGO Y COMPROMISO CON LOS PÚBLICOS ESTRATÉGICOS/PARTES INTERESADAS Evaluación Cuestionario N., 17.- SISTEMA DE GESTIÓN DE PROVEEDORES clasificación GRI, 05.- GOBERNABILIDAD CORPORATIVA (EMPRESAS DE CAPITAL ABIERTO Y CERRADO) clasificación GRI, Gobierno corporativo y gestión clasificada en 12.- PRÁCTICAS ANTICORRUPCIÓN, 14.- PARTICIPACIÓN EN EL DESARROLLO DE POLÍTICAS PÚBLICAS clasificación ISO 26000, 18.- MAPEO DE LOS IMPACTOS DE OPERACIÓN Y GESTIÓN DE RIESGOS clasificación GRI, 18.- MAPEO DE LOS IMPACTOS DE OPERACIÓN Y GESTIÓN DE RIESGOS Evaluación Cuestionario N. 18, 06.- COMPROMISOS VOLUNTÁRIOS Y PARTICIPACIÓN EN INICIATIVAS DE RS/ SUSTENTABILIDAD clasificación ISO 26000, 05.- GOBERNABILIDAD CORPORATIVA (EMPRESAS DE CAPITAL ABIERTO Y CERRADO) Evaluación Cuestionario N., 19.- GESTIÓN DE RS/ SUSTENTABILIDAD clasificación GRI, Gobierno corporativo y gestión clasificada en 8.- RELACIONES CON INVERSIONISTAS Y REPORTES FINANCEIROS