WARNING:
JavaScript is turned OFF. None of the links on this concept map will
work until it is reactivated.
If you need help turning JavaScript On, click here.
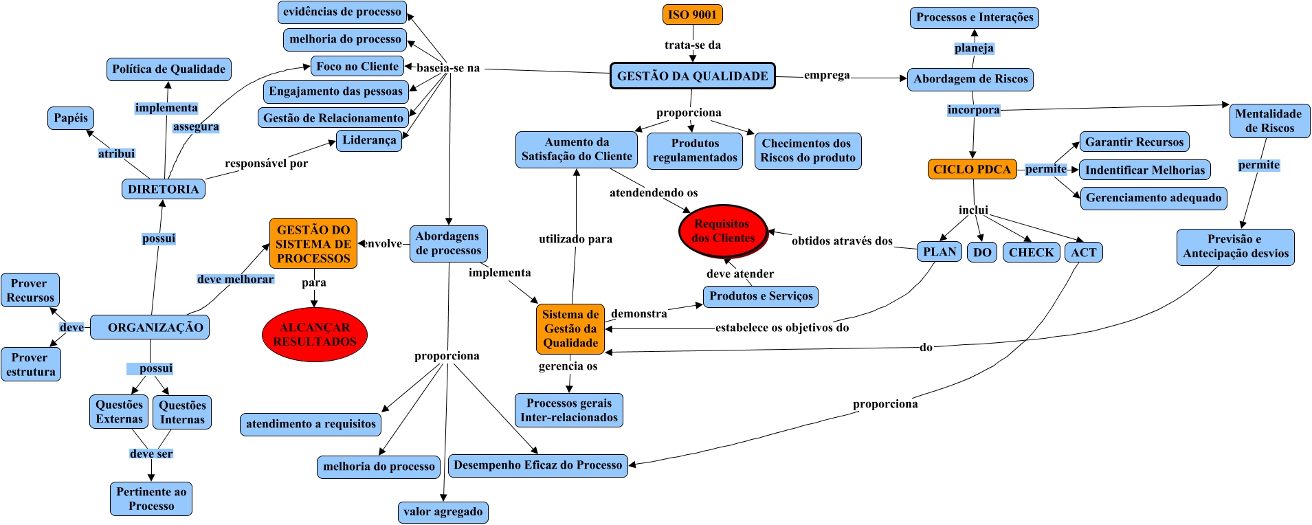
Esse mapa conceitual, produzido no IHMC CmapTools, tem a informação relacionada a: ISO 9001, ORGANIZAÇÃO possui DIRETORIA, ORGANIZAÇÃO deve melhorar GESTÃO DO SISTEMA DE PROCESSOS, CICLO PDCA inclui CHECK, DIRETORIA atribui Papéis, Abordagens de processos proporciona Desempenho Eficaz do Processo, Abordagens de processos proporciona melhoria do processo, GESTÃO DA QUALIDADE baseia-se na Abordagens de processos, GESTÃO DA QUALIDADE baseia-se na Gestão de Relacionamento, PLAN estabelece os objetivos do Sistema de Gestão da Qualidade, Previsão e Antecipação desvios do Sistema de Gestão da Qualidade, Questões Internas deve ser Pertinente ao Processo, GESTÃO DA QUALIDADE baseia-se na melhoria do processo, ORGANIZAÇÃO possui Questões Internas, GESTÃO DA QUALIDADE emprega Abordagem de Riscos, PLAN obtidos através dos Requisitos dos Clientes, GESTÃO DA QUALIDADE baseia-se na Liderança, GESTÃO DA QUALIDADE baseia-se na Engajamento das pessoas, GESTÃO DA QUALIDADE proporciona Aumento da Satisfação do Cliente, Produtos e Serviços deve atender Requisitos dos Clientes, GESTÃO DA QUALIDADE proporciona Checimentos dos Riscos do produto