WARNING:
JavaScript is turned OFF. None of the links on this concept map will
work until it is reactivated.
If you need help turning JavaScript On, click here.
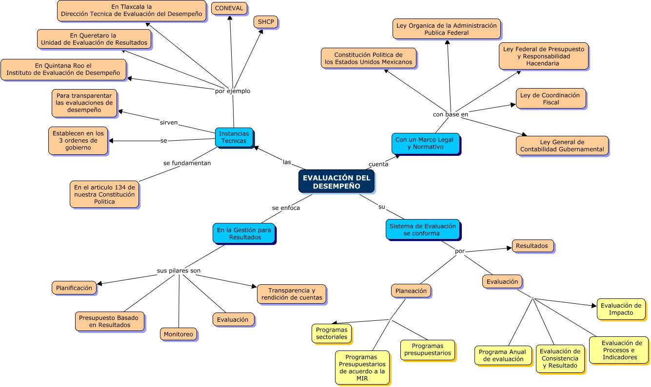
Este Cmap, tiene información relacionada con: Z- Evaluación del Desempeño, En la Gestión para Resultados sus pilares son Monitoreo, Instancias Tecnicas por ejemplo SHCP, En la Gestión para Resultados sus pilares son Transparencia y rendición de cuentas, Instancias Tecnicas por ejemplo En Quintana Roo el Instituto de Evaluación de Desempeño, EVALUACIÓN DEL DESEMPEÑO se enfoca En la Gestión para Resultados, Sistema de Evaluación se conforma por Planeación, Con un Marco Legal y Normativo con base en Ley Federal de Presupuesto y Responsabilidad Hacendaria, Instancias Tecnicas sirven Para transparentar las evaluaciones de desempeño, Evaluación . Evaluación de Procesos e Indicadores, EVALUACIÓN DEL DESEMPEÑO las Instancias Tecnicas, Planeación . Programas sectoriales, Instancias Tecnicas por ejemplo En Tlaxcala la Dirección Tecnica de Evaluación del Desempeño, Evaluación . Programa Anual de evaluación, Evaluación . Evaluación de Impacto, Evaluación . Evaluación de Consistencia y Resultado, Con un Marco Legal y Normativo con base en Ley de Coordinación Fiscal, EVALUACIÓN DEL DESEMPEÑO cuenta Con un Marco Legal y Normativo, Instancias Tecnicas por ejemplo En Queretaro la Unidad de Evaluación de Resultados, Planeación . Programas Presupuestarios de acuerdo a la MIR, Instancias Tecnicas por ejemplo CONEVAL