WARNING:
JavaScript is turned OFF. None of the links on this concept map will
work until it is reactivated.
If you need help turning JavaScript On, click here.
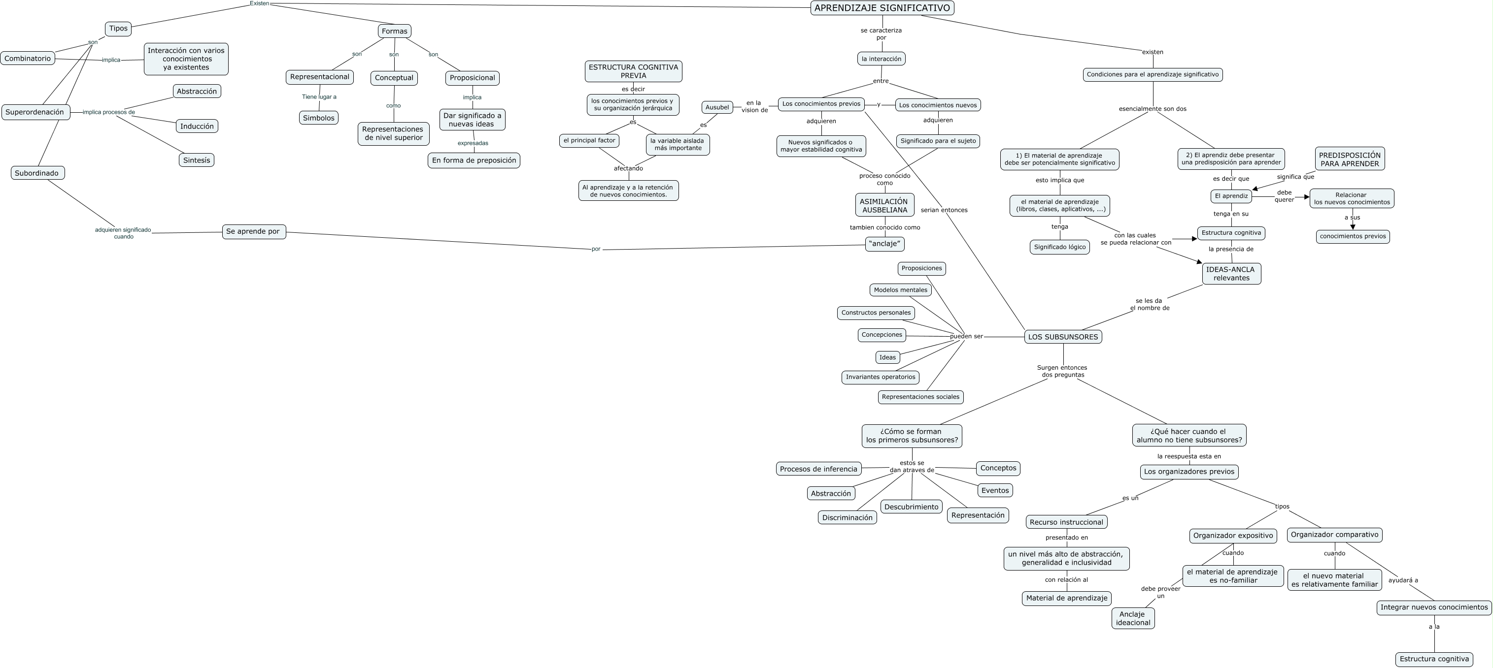
Este Cmap, tiene información relacionada con: Sin Título, Los conocimientos nuevos adquieren Significado para el sujeto, Los organizadores previos tipos Organizador expositivo, LOS SUBSUNSORES serian entonces Los conocimientos previos, LOS SUBSUNSORES Surgen entonces dos preguntas ¿Cómo se forman los primeros subsunsores?, ¿Cómo se forman los primeros subsunsores? estos se dan atraves de Procesos de inferencia, un nivel más alto de abstracción, generalidad e inclusividad con relación al Material de aprendizaje, “anclaje” por Se aprende por, LOS SUBSUNSORES pueden ser Concepciones, LOS SUBSUNSORES pueden ser Proposiciones, ¿Cómo se forman los primeros subsunsores? estos se dan atraves de Conceptos, Estructura cognitiva la presencia de IDEAS-ANCLA relevantes, LOS SUBSUNSORES pueden ser Invariantes operatorios, LOS SUBSUNSORES Surgen entonces dos preguntas ¿Qué hacer cuando el alumno no tiene subsunsores?, Organizador comparativo cuando el nuevo material es relativamente familiar, Proposicional son Formas, 2) El aprendiz debe presentar una predisposición para aprender es decir que El aprendiz, el principal factor afectando Al aprendizaje y a la retención de nuevos conocimientos., Dar significado a nuevas ideas expresadas En forma de preposición, Los organizadores previos tipos Organizador comparativo, Tipos son Superordenación