WARNING:
JavaScript is turned OFF. None of the links on this concept map will
work until it is reactivated.
If you need help turning JavaScript On, click here.
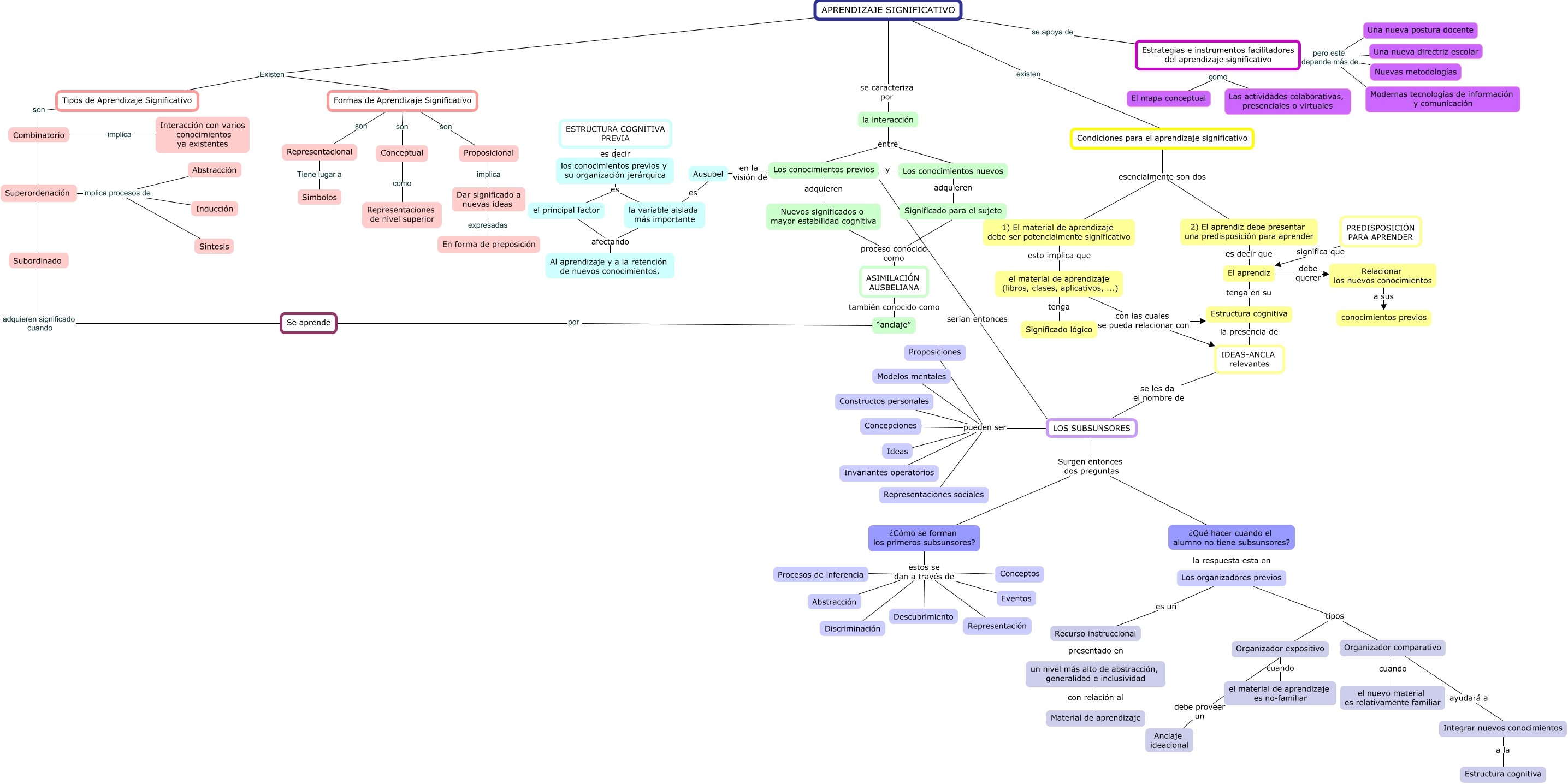
Este Cmap, tiene información relacionada con: APRENDIZAJE SIGNIFICATIVO, los conocimientos previos y su organización jerárquica es la variable aislada más importante, LOS SUBSUNSORES pueden ser Proposiciones, Dar significado a nuevas ideas expresadas En forma de preposición, la variable aislada más importante afectando Al aprendizaje y a la retención de nuevos conocimientos., 2) El aprendiz debe presentar una predisposición para aprender es decir que El aprendiz, LOS SUBSUNSORES pueden ser Invariantes operatorios, APRENDIZAJE SIGNIFICATIVO se caracteriza por la interacción, Los conocimientos nuevos adquieren Significado para el sujeto, ¿Cómo se forman los primeros subsunsores? estos se dan a través de Abstracción, LOS SUBSUNSORES pueden ser Constructos personales, LOS SUBSUNSORES pueden ser Ideas, Recurso instruccional presentado en un nivel más alto de abstracción, generalidad e inclusividad, PREDISPOSICIÓN PARA APRENDER significa que El aprendiz, Los organizadores previos es un Recurso instruccional, Estrategias e instrumentos facilitadores del aprendizaje significativo pero este depende más de Modernas tecnologías de información y comunicación, 1) El material de aprendizaje debe ser potencialmente significativo esto implica que el material de aprendizaje (libros, clases, aplicativos, ...), Tipos de Aprendizaje Significativo son Subordinado, Organizador expositivo debe proveer un Anclaje ideacional, IDEAS-ANCLA relevantes se les da el nombre de LOS SUBSUNSORES, APRENDIZAJE SIGNIFICATIVO Existen Tipos de Aprendizaje Significativo