WARNING:
JavaScript is turned OFF. None of the links on this concept map will
work until it is reactivated.
If you need help turning JavaScript On, click here.
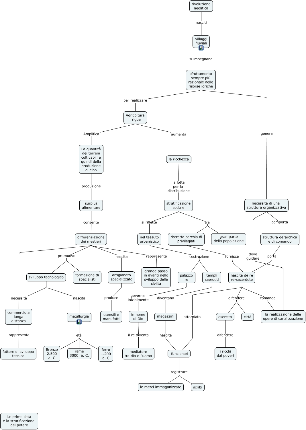
Questa Cmap, creata con IHMC CmapTools, contiene informazioni relative a: Le prime città e la stratificazione sociale, Agricoltura irrigua Amplifica La quantità dei terreni coltivabili e quindi della produzione di cibo, funzionari registrare scribi, nel tessuto urbanistico costruzione palazzo re, nascita de re re-sacerdote attorniato funzionari, differenziazione dei mestieri promuove sviluppo tecnologico, stratificazione sociale si riflette nel tessuto urbanistico, stratificazione sociale tra ristretta cerchia di privilegiati, templi saerdoti diventano magazzini, differenziazione dei mestieri necessità commercio a lunga distanza, metallurgia età rame 3000. a. C., surplus alimentare consente differenziazione dei mestieri, differenziazione dei mestieri nascita artigianato specializzato, sviluppo tecnologico necessità commercio a lunga distanza, magazzini nascita funzionari, in nome di Dio il re diventa mediatore tra dio e l'uomo, metallurgia età Bronzo 2.500 a. C, Agricoltura irrigua aumenta la ricchezza, metallurgia età ferro 1.200 a. C, commercio a lunga distanza rappresenta fattore di sviluppo tecnico, sfruttamento sempre più razionale delle risorse idriche per realizzare Agricoltura irrigua