WARNING:
JavaScript is turned OFF. None of the links on this concept map will
work until it is reactivated.
If you need help turning JavaScript On, click here.
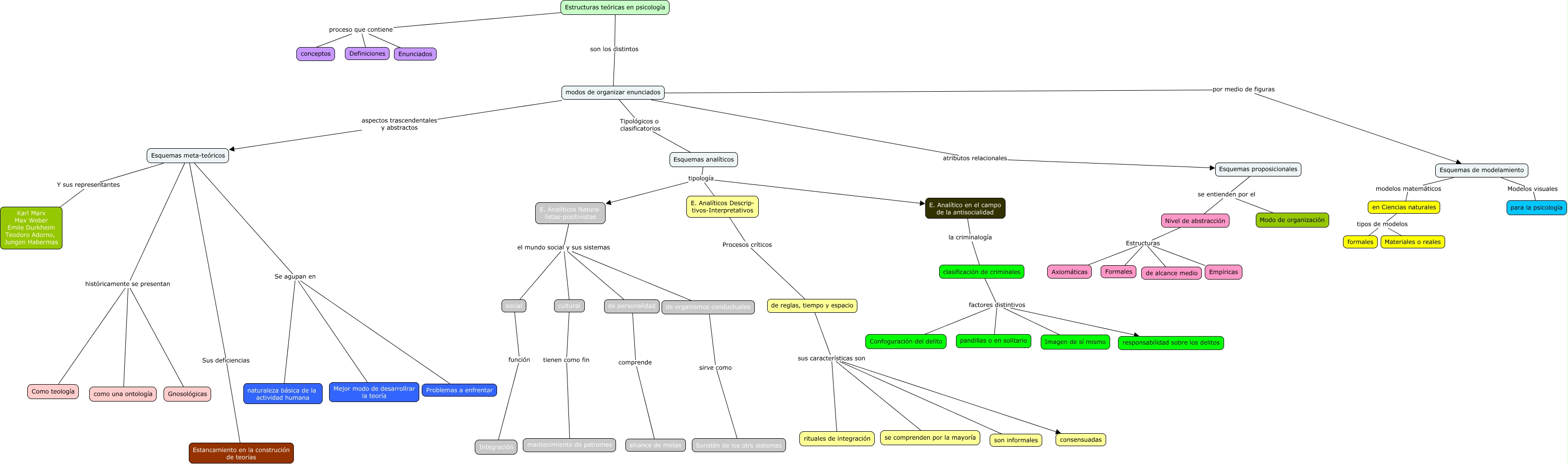
Este Cmap, tiene información relacionada con: Act.811U1_ROF, Nivel de abstracción Estructuras Empíricas, social función Integración, Esquemas meta-teóricos Sus deficiencias Estancamiento en la construción de teorías, de personalidad comprende alcance de metas, clasificación de criminales factores distintivos responsabilidad sobre los delitos, Esquemas meta-teóricos Se agupan en Problemas a enfrentar, Esquemas de modelamiento modelos matemáticos en Ciencias naturales, en Ciencias naturales tipos de modelos Materiales o reales, de reglas, tiempo y espacio sus características son son informales, Esquemas meta-teóricos Se agupan en naturaleza básica de la actividad humana, de reglas, tiempo y espacio sus características son se comprenden por la mayoría, E. Analíticos Natura- listas-positivistas el mundo social y sus sistemas cultural, Esquemas meta-teóricos históricamente se presentan Como teología, modos de organizar enunciados aspectos trascendentales y abstractos Esquemas meta-teóricos, Esquemas proposicionales se entienden por el Modo de organización, Esquemas de modelamiento Modelos visuales para la psicología, Esquemas meta-teóricos Se agupan en Mejor modo de desarrollrar la teoría, en Ciencias naturales tipos de modelos formales, E. Analítico en el campo de la antisocialidad la criminalogía clasificación de criminales, Esquemas meta-teóricos Y sus representantes Karl Marx Max Weber Emile Durkheim Teodoro Adorno, Jungen Habermas