WARNING:
JavaScript is turned OFF. None of the links on this concept map will
work until it is reactivated.
If you need help turning JavaScript On, click here.
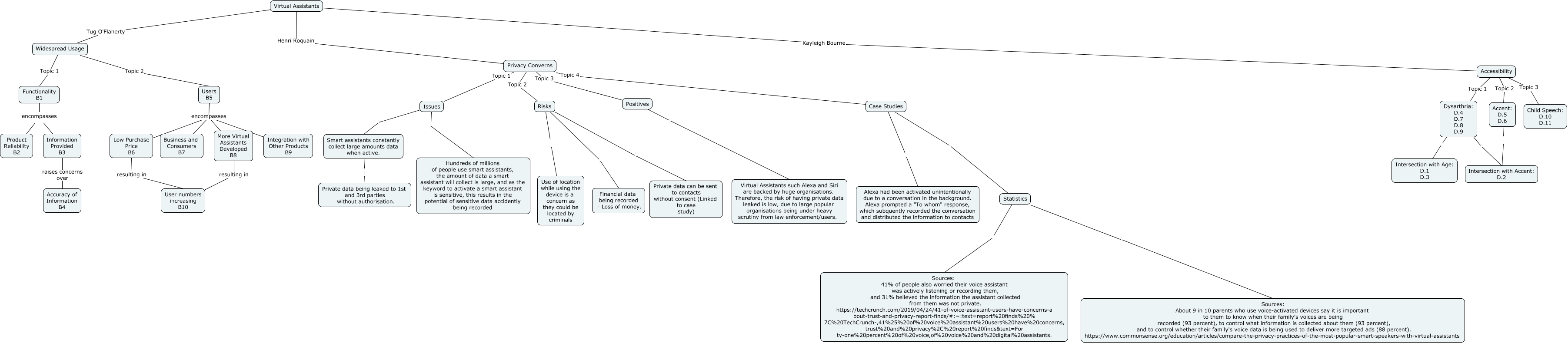
This Concept Map, created with IHMC CmapTools, has information related to: Virtual Assistants Group Mind Map, Issues Hundreds of millions of people use smart assistants, the amount of data a smart assistant will collect is large, and as the keyword to activate a smart assistant is sensitive, this results in the potential of sensitive data accidently being recorded, Widespread Usage Topic 1 Functionality B1, Widespread Usage Topic 2 Users B5, Accessibility Topic 2 Accent: D.5 D.6, Accent: D.5 D.6 Intersection with Accent: D.2, Issues Smart assistants constantly collect large amounts data when active., Risks Financial data being recorded - Loss of money., Statistics Sources: 41% of people also worried their voice assistant was actively listening or recording them, and 31% believed the information the assistant collected from them was not private. https://techcrunch.com/2019/04/24/41-of-voice-assistant-users-have-concerns-a bout-trust-and-privacy-report-finds/#:~:text=report%20finds%20% 7C%20TechCrunch-,41%25%20of%20voice%20assistant%20users%20have%20concerns, trust%20and%20privacy%2C%20report%20finds&text=For ty-one%20percent%20of%20voice,of%20voice%20and%20digital%20assistants., Functionality B1 encompasses Information Provided B3, Risks Private data can be sent to contacts without consent (Linked to case study), Users B5 encompasses Low Purchase Price B6, Smart assistants constantly collect large amounts data when active. Private data being leaked to 1st and 3rd parties without authorisation., Statistics Sources: About 9 in 10 parents who use voice-activated devices say it is important to them to know when their family's voices are being recorded (93 percent), to control what information is collected about them (93 percent), and to control whether their family's voice data is being used to deliver more targeted ads (88 percent). https://www.commonsense.org/education/articles/compare-the-privacy-practices-of-the-most-popular-smart-speakers-with-virtual-assistants, Virtual Assistants Henri Roquain Privacy Converns, Dysarthria: D.4 D.7 D.8 D.9 Intersection with Age: D.1 D.3, Information Provided B3 raises concerns over Accuracy of Information B4, Low Purchase Price B6 resulting in User numbers increasing B10, Functionality B1 encompasses Product Reliability B2, Users B5 encompasses Business and Consumers B7, Users B5 encompasses More Virtual Assistants Developed B8