WARNING:
JavaScript is turned OFF. None of the links on this concept map will
work until it is reactivated.
If you need help turning JavaScript On, click here.
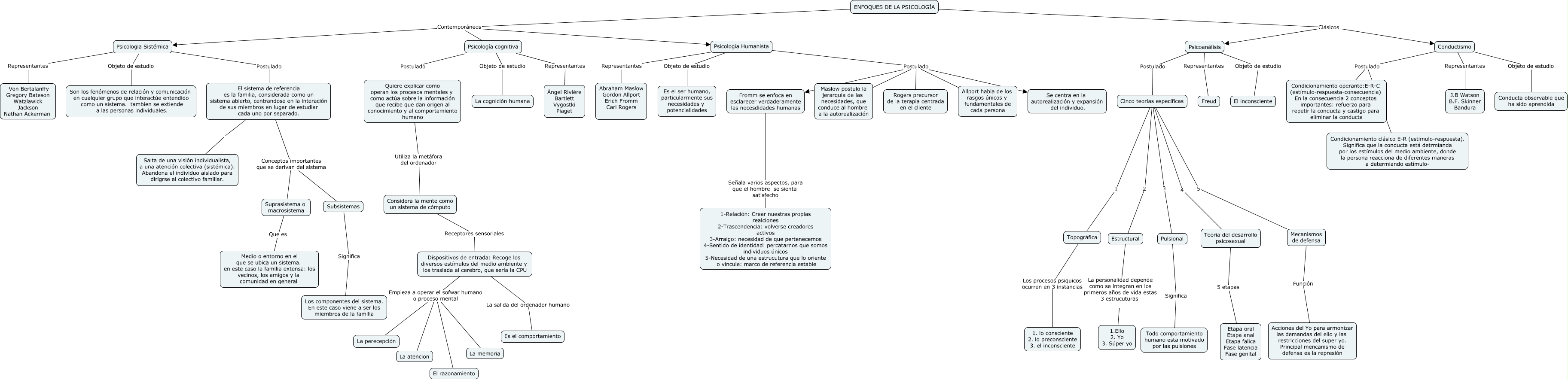
Este Cmap, tiene información relacionada con: Enfoques de la psicología, Psicologia Sistémica Representantes Von Bertalanffy Gregory Bateson Watzlawick Jackson Nathan Ackerman, Fromm se enfoca en esclarecer verdaderamente las necesdidades humanas Señala varios aspectos, para que el hombre se sienta satisfecho 1-Relación: Crear nuestras propias realciones 2-Trascendencia: volverse creadores activos 3-Arraigo: necesidad de que pertenecemos 4-Sentido de identidad: percatarnos que somos individuos únicos 5-Necesidad de una estrucutura que lo oriente o vincule: marco de referencia estable, ENFOQUES DE LA PSICOLOGÍA Clásicos Conductismo, Conductismo Postulado Condicionamiento operante:E-R-C (estímulo-respuesta-consecuencia) En la consecuencia 2 conceptos importantes: refuerzo para repetir la conducta y castigo para eliminar la conducta, El sistema de referencia es la familia, considerada como un sistema abierto, centrandose en la interación de sus miembros en lugar de estudiar cada uno por separado. Salta de una visión individualista, a una atención colectiva (sistémica). Abandona el individuo aislado para dirigrse al colectivo familiar., Conductismo Objeto de estudio Conducta observable que ha sido aprendida, Psicologia Humanista Representantes Abraham Maslow Gordon Allport Erich Fromm Carl Rogers, Psicologia Humanista Postulado Fromm se enfoca en esclarecer verdaderamente las necesdidades humanas, Psicologia Sistémica Objeto de estudio Son los fenómenos de relación y comunicación en cualquier grupo que interactúe entendido como un sistema. tambien se extiende a las personas individuales., Cinco teorias específicas 3 Pulsional, Mecanismos de defensa Función Acciones del Yo para armonizar las demandas del ello y las restricciones del super yo. Principal mencanismo de defensa es la represión, ENFOQUES DE LA PSICOLOGÍA Contemporáneos Psicologia Sistémica, Dispositivos de entrada: Recoge los diversos estímulos del medio ambiente y los traslada al cerebro, que sería la CPU La salida del ordenador humano Es el comportamiento, Suprasistema o macrosistema Que es Medio o entorno en el que se ubica un sistema. en este caso la familia extensa: los vecinos, los amigos y la comunidad en general, Cinco teorias específicas 4 Teoria del desarrollo psicosexual, Teoria del desarrollo psicosexual 5 etapas Etapa oral Etapa anal Etapa falica Fase latencia Fase genital, Psicologia Sistémica Postulado El sistema de referencia es la familia, considerada como un sistema abierto, centrandose en la interación de sus miembros en lugar de estudiar cada uno por separado., Cinco teorias específicas 2 Estructural, Estructural La personalidad depende como se integran en los primeros años de vida estas 3 estrucuturas 1.Ello 2. Yo 3. Súper yo, Psicología cognitiva Postulado Quiere explicar como operan los procesos mentales y como actúa sobre la información que recibe que dan origen al conocimiento y al comportamiento humano