WARNING:
JavaScript is turned OFF. None of the links on this concept map will
work until it is reactivated.
If you need help turning JavaScript On, click here.
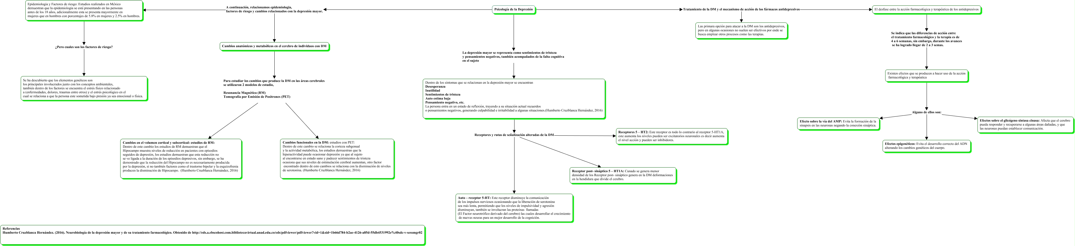
Este Cmap, tiene información relacionada con: psicologia de la depresion, Dentro de los síntomas que se relacionan en la depresión mayor se encuentran Desesperanza Inutilidad Sentimientos de tristeza Auto estima baja Pensamiento negativo, etc. La persona entra en un estado de reflexión, trayendo a su situación actual recuerdos o pensamientos negativos, generando culpabilidad e irritabilidad a algunas situaciones.(Humberto Cruzblanca Hernández, 2016) Receptores y rutas de señalización alteradas de la DM Auto – receptor 5-HT: Este receptor disminuye la comunicación de los impulsos nerviosos ocasionando que la liberación de serotonina sea más lenta, permitiendo que los niveles de impulsividad y agresión disminuyan, también se involucran las proteínas llamadas (El Factor neurotrófico derivado del cerebro) las cuales desarrollar el crecimiento de nuevas neuras para un mejor desarrollo de la cognición., Cambios anatómicos y metabólicos en el cerebro de individuos con DM Para estudiar los cambios que produce la DM en las áreas cerebrales se utilizaron 2 modelos de estudio, Resonancia Magnética (RM) Tomografía por Emisión de Positrones (PET) Cambios en el volumen cortical y subcortical: estudios de RM: Dentro de este cambio los estudios de RM demuestran que el Hipocampo muestra niveles de reducción en pacientes con episodios seguidos de depresión, los estudios demuestran que esta reducción no se ve ligada a la duración de los episodios depresivos, sin embargo, se ha demostrado que la reducción del Hipocampo no es necesariamente producida por la depresión, si no también factores como el trastorno bipolar y la esquizofrenia producen la disminución de Hipocampo. (Humberto Cruzblanca Hernández, 2016), Cambios anatómicos y metabólicos en el cerebro de individuos con DM Para estudiar los cambios que produce la DM en las áreas cerebrales se utilizaron 2 modelos de estudio, Resonancia Magnética (RM) Tomografía por Emisión de Positrones (PET) Cambios funcionales en la DM: estudios con PET: Dentro de este cambio se relaciona la corteza subgenual y la actividad metabólica, los estudios demuestran que la hiperactividad puede ocasionar depresión ya que al sujeto al encontrarse en estado sano y padecer sentimientos de tristeza ocasiona que sus niveles de estimulación cerebral aumentan, otro factor encontrado dentro de esto cambios se relaciona con la disminución de niveles de serotonina. (Humberto Cruzblanca Hernández, 2016), Existen efectos que se producen a hacer uso de la acción farmacológica y terapéutica Alguno de ellos son: Efectos epigenéticos: Evita el desarrollo correcto del ADN alterando los cambios genéticos del cuerpo., El desfase entre la acción farmacológica y terapéutica de los antidepresivos Se indica que las diferencias de acción entre el tratamiento farmacológico y la terapia es de 4 a 6 semanas, sin embargo, durante los avances se ha logrado llegar de 2 a 3 semas. Existen efectos que se producen a hacer uso de la acción farmacológica y terapéutica, Psicología de la Depresión A continuación, relacionamos epidemiologia, factores de riesgo y cambios relacionados con la depresión mayor. Cambios anatómicos y metabólicos en el cerebro de individuos con DM, Dentro de los síntomas que se relacionan en la depresión mayor se encuentran Desesperanza Inutilidad Sentimientos de tristeza Auto estima baja Pensamiento negativo, etc. La persona entra en un estado de reflexión, trayendo a su situación actual recuerdos o pensamientos negativos, generando culpabilidad e irritabilidad a algunas situaciones.(Humberto Cruzblanca Hernández, 2016) Receptores y rutas de señalización alteradas de la DM Receptor post- sináptico 5 – HT1A: Cunado se genera menor densidad de los Receptor post- sináptico genera en la DM deformaciones en la hendidura que divide el cerebro., Psicología de la Depresión A continuación, relacionamos epidemiologia, factores de riesgo y cambios relacionados con la depresión mayor. Epidemiologia y Factores de riesgo: Estudios realizados en México demuestran que la epidemiologia se está presentando en las personas antes de los 18 años, adicionalmente esta se presenta mayormente en mujeres que en hombres con porcentajes de 5.8% en mujeres y 2.5% en hombres., Existen efectos que se producen a hacer uso de la acción farmacológica y terapéutica Alguno de ellos son: Efecto sobre la vía del AMP: Evita la formación de la sinapsis en las neuronas negando la conexión sináptica., Epidemiologia y Factores de riesgo: Estudios realizados en México demuestran que la epidemiologia se está presentando en las personas antes de los 18 años, adicionalmente esta se presenta mayormente en mujeres que en hombres con porcentajes de 5.8% en mujeres y 2.5% en hombres. ¿Pero cuales son los factores de riesgo? Se ha descubierto que los elementos genéticos son los principales involucrados junto con los conceptos ambientales, también dentro de los factores se encuentra el estrés físico relacionado a (enfermedades, dolores, traumas entre otros) y el estrés psicológico en el cual se relaciona a que la persona este sometida bajo presión ya sea emocional o física., Psicología de la Depresión La depresión mayor se representa como sentimientos de tristeza y pensamientos negativos, también acompañados de la falta cognitiva en el sujeto Dentro de los síntomas que se relacionan en la depresión mayor se encuentran Desesperanza Inutilidad Sentimientos de tristeza Auto estima baja Pensamiento negativo, etc. La persona entra en un estado de reflexión, trayendo a su situación actual recuerdos o pensamientos negativos, generando culpabilidad e irritabilidad a algunas situaciones.(Humberto Cruzblanca Hernández, 2016), Psicología de la Depresión Tratamiento de la DM y el mecanismo de acción de los fármacos antidepresivos Las primara opción para atacar a la DM son los antidepresivos, pero en algunas ocasiones no suelen ser efectivos por ende se busca emplear otros procesos como las terapias., Psicología de la Depresión Tratamiento de la DM y el mecanismo de acción de los fármacos antidepresivos El desfase entre la acción farmacológica y terapéutica de los antidepresivos, Dentro de los síntomas que se relacionan en la depresión mayor se encuentran Desesperanza Inutilidad Sentimientos de tristeza Auto estima baja Pensamiento negativo, etc. La persona entra en un estado de reflexión, trayendo a su situación actual recuerdos o pensamientos negativos, generando culpabilidad e irritabilidad a algunas situaciones.(Humberto Cruzblanca Hernández, 2016) Receptores y rutas de señalización alteradas de la DM Receptores 5 – HT2: Este receptor es todo lo contrario al receptor 5-HT1A, este aumenta los niveles pueden ser excitatorios neuronales es decir aumenta el nivel acción y pueden ser inhibidores., Existen efectos que se producen a hacer uso de la acción farmacológica y terapéutica Alguno de ellos son: Efectos sobre el glicógeno sintasa cinasa: Afecta que el cerebro pueda responder y recuperarse a algunas áreas dañadas, y que las neuronas puedan establecer comunicación.