WARNING:
JavaScript is turned OFF. None of the links on this concept map will
work until it is reactivated.
If you need help turning JavaScript On, click here.
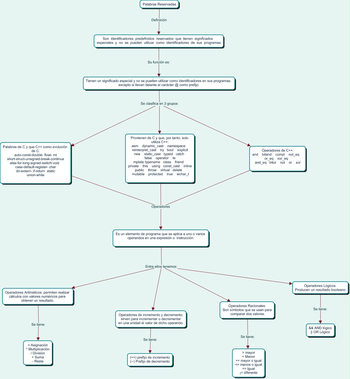
Este Cmap, tiene información relacionada con: Mapa Conceptual, Tienen un significado especial y no se pueden utilizar como identificadores en sus programas, excepto si llevan delante el carácter @ como prefijo. Se clasifica en 3 grupos Operadores de C++: and bitand compl not_eq or_eq xor_eq and_eq bitor not or xor, Operadores de incremento y decremento: sirven para incrementar o decrementar en una unidad el valor de dicho operando. Se tiene: (++) prefijo de incremento (--) Prefijo de decremento, Operadores Aritméticos: permiten realizar cálculos con valores numéricos para obtener un resultado. Se tiene: = Asignación * Multiplicación / División + Suma - Resta, Palabras de C y que C++ como evolución de C: auto-const-double- float- int short-struct-unsigned-break-continue else-for-long-signed-switch-void case-default-register- char do-extern- if-return static union-while Operadores Es un elemento de programa que se aplica a uno o varios operandos en una expresión o instrucción., Es un elemento de programa que se aplica a uno o varios operandos en una expresión o instrucción. Entre ellos tenemos: Operadores de incremento y decremento: sirven para incrementar o decrementar en una unidad el valor de dicho operando., Tienen un significado especial y no se pueden utilizar como identificadores en sus programas, excepto si llevan delante el carácter @ como prefijo. Se clasifica en 3 grupos Palabras de C y que C++ como evolución de C: auto-const-double- float- int short-struct-unsigned-break-continue else-for-long-signed-switch-void case-default-register- char do-extern- if-return static union-while, Es un elemento de programa que se aplica a uno o varios operandos en una expresión o instrucción. Entre ellos tenemos: Operadores Lógicos. Producen un resultado booleano, Palabras Reservadas Definición Son identificadores predefinidos reservados que tienen significados especiales y no se pueden utilizar como identificadores de sus programas, Operadores Racionales. Son símbolos que se usan para comparar dos valores. Se tiene: > mayor < Menor >= mayor o igual <= menos o igual == Igual ¡= diferente, Operadores Lógicos. Producen un resultado booleano Se tiene: && AND lógico || OR Lógico, Operadores de C++: and bitand compl not_eq or_eq xor_eq and_eq bitor not or xor Operadores Es un elemento de programa que se aplica a uno o varios operandos en una expresión o instrucción., Provienen de C y que, por tanto, solo utiliza C++: asm dynamic_cast namespace reinterpret_cast try bool explicit new static_cast typeid catch false operator te mplate typename class friend private this using const_cast inline public throw virtual delete mutable protected true wchar_t Operadores Es un elemento de programa que se aplica a uno o varios operandos en una expresión o instrucción., Es un elemento de programa que se aplica a uno o varios operandos en una expresión o instrucción. Entre ellos tenemos: Operadores Aritméticos: permiten realizar cálculos con valores numéricos para obtener un resultado., Tienen un significado especial y no se pueden utilizar como identificadores en sus programas, excepto si llevan delante el carácter @ como prefijo. Se clasifica en 3 grupos Provienen de C y que, por tanto, solo utiliza C++: asm dynamic_cast namespace reinterpret_cast try bool explicit new static_cast typeid catch false operator te mplate typename class friend private this using const_cast inline public throw virtual delete mutable protected true wchar_t, Es un elemento de programa que se aplica a uno o varios operandos en una expresión o instrucción. Entre ellos tenemos: Operadores Racionales. Son símbolos que se usan para comparar dos valores., Son identificadores predefinidos reservados que tienen significados especiales y no se pueden utilizar como identificadores de sus programas Su función es: Tienen un significado especial y no se pueden utilizar como identificadores en sus programas, excepto si llevan delante el carácter @ como prefijo.