WARNING:
JavaScript is turned OFF. None of the links on this concept map will
work until it is reactivated.
If you need help turning JavaScript On, click here.
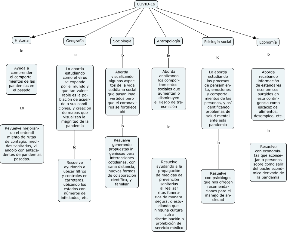
Este Cmap, tiene información relacionada con: EVIDENCIA DE APRENDIZAJE ICS, COVID-19 ???? Geografía, Economía lo Aborda recabando información de estandares economicos surgidos en esta contin- gencia como escacez de alimentos, desempleo, etc., Aborda visualizando algunos aspec- tos de la vida cotidiana social que pasan inad- vertidos pero que el coronavi- rus se fortalece ahí lo Resuelve generando propuestas in- geniosas para interacciones cotidianas, con sana distancia, nuevas formas de colaboración científica, y familiar, Psiclogía social lo Lo aborda estudiando los procesos de pensamien- to, emociones y comporta- mientos de las personas, y así identificando problemas de salud mental ante esta pandemia, COVID-19 ???? Historia, COVID-19 ???? Sociología, Historia lo Ayuda a comprender el comporta- mientos de las pandemias en el pasado, Ayuda a comprender el comporta- mientos de las pandemias en el pasado Lo Revuelve mejoran- do el entendi miento de rutas de contagio, medi- das sanitarias, vi- endolo con antece- dentes de pandemias pasadas., Sociología lo Aborda visualizando algunos aspec- tos de la vida cotidiana social que pasan inad- vertidos pero que el coronavi- rus se fortalece ahí, COVID-19 ???? Antropología, Geografía lo Lo aborda estudiando como el virus se expande por el mundo y que tan vulne- rable es la po- blación de acuer- do a sus condi- ciones, y creacion de mapas que visualizan la magnitud de la pandemia, Aborda recabando información de estandares economicos surgidos en esta contin- gencia como escacez de alimentos, desempleo, etc. lo Resuelve con economis- tas que aconse- jan a personas sobre como salir del bache econó- mico derivado de la pandemia, Antropología lo Aborda analizando los compor- tamientos sociales que aumentan o disminuyen el riesgo de tra- nsmisión, Aborda analizando los compor- tamientos sociales que aumentan o disminuyen el riesgo de tra- nsmisión lo Resuelve ayudando a la propagación de medidas de prevención sanitarias al realizar ritos funera- rios de manera segura, o estu- diando que ninguna cultura sufra discriminación o prohibición de servicio médico, Lo aborda estudiando los procesos de pensamien- to, emociones y comporta- mientos de las personas, y así identificando problemas de salud mental ante esta pandemia lo Resuelve con psicólogos que nos ofrecen recomenda- ciones para el manejo de an- siedad, Lo aborda estudiando como el virus se expande por el mundo y que tan vulne- rable es la po- blación de acuer- do a sus condi- ciones, y creacion de mapas que visualizan la magnitud de la pandemia lo Resuelve ayudando a ubicar filtros y controles en carreteras, ubicando los estados con números de infectados, etc., COVID-19 ???? Economía, COVID-19 ???? Psiclogía social