WARNING:
JavaScript is turned OFF. None of the links on this concept map will
work until it is reactivated.
If you need help turning JavaScript On, click here.
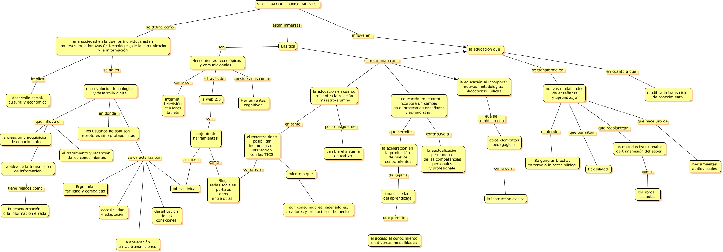
Este Cmap, tiene información relacionada con: mapa conceptual, importancia de las tics a parti de la sociedad del conocimiento, una evolucion tecnologica y desarrollo digital que influye en la creación y adquisición de conocimiento, SOCIEDAD DEL CONOCIMIENTO influye en la educación que, Las tics se relacionan con la educacion en cuanto replantea la relación maestro-alumno, Las tics se relacionan con la educación en cuanto incorpora un cambio en el proceso de enseñanza y aprendizaje, la educacion en cuanto replantea la relación maestro-alumno por consiguiente cambia el sistema educativo, una evolucion tecnologica y desarrollo digital se caracteriza por interactividad, una evolucion tecnologica y desarrollo digital se caracteriza por la aceleración en las transmisiones, el maestro debe posibilitar los medios de interaccion con las TICS como son Blogs redes sociales portales apps entre otras, una evolucion tecnologica y desarrollo digital que influye en el tratamiento y recepción de los conocimientos, nuevas modalidades de enseñanza y aprendizaje que reeplantean los métodos tradicionales de transmisión del saber, Herramientas tecnológicas y comunicionales consideradas como Herramientas cognitivas, Las tics son Herramientas tecnológicas y comunicionales, Las tics se relacionan con la educación al incorporar nuevas metodologias didácticasy lúdicas, una evolucion tecnologica y desarrollo digital se caracteriza por accesibilidad y adaptación, la aceleración en la producción de nuevos conocimientos da lugar a una sociedad del aprendizaje, Herramientas tecnológicas y comunicionales a través de la web 2.0, nuevas modalidades de enseñanza y aprendizaje en donde Se generar brechas en torno a la accesibilidad, SOCIEDAD DEL CONOCIMIENTO estan inmersas Las tics, nuevas modalidades de enseñanza y aprendizaje que hace uso de herramientas audiovisuales, Herramientas tecnológicas y comunicionales como son internet televisión celulares tablets