WARNING:
JavaScript is turned OFF. None of the links on this concept map will
work until it is reactivated.
If you need help turning JavaScript On, click here.
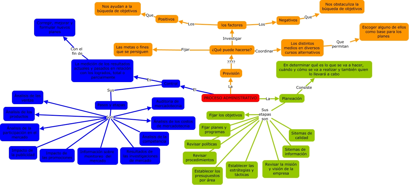
Este Cmap, tiene información relacionada con: PROCESO ADMINISTRATIVO, ¿Qué puede hacerse? Investigar los factores, Previsión ???? ¿Qué puede hacerse?, Planeación Sus etapas son Revisar la misión y visión de la empresa, Planeación Sus etapas son Revisar procedimientos, Pasos y etapas Son Ánalisis de los costos de mercadotecnia, PROCESO ADMINISTRATIVO La Planeación, ¿Qué puede hacerse? Fijar Las metas o fines que se persiguen, Pasos y etapas Son Ánalisis de las ventas, Pasos y etapas Son Impacto de la publicidad, Control Es La medición de los resultados actuales y pasados en relación con los logrados, total o parcialmente, Planeación Sus etapas son Fijar los objetivos, Pasos y etapas Son Auditoria de mercadotecnia, Pasos y etapas Son Impacto de las promociones, ¿Qué puede hacerse? Coordinar Los distintos medios en diversos cursos alternativos, Planeación Consiste En determinar qué es lo que se va a hacer, cuándo y cómo se va a realizar y también quien lo llevará a cabo, Planeación Sus etapas son Fijar planes y programas, Los distintos medios en diversos cursos alternativos Que permitan Escoger alguno de ellos como base para los planes, PROCESO ADMINISTRATIVO El Control, Planeación Sus etapas son Establecer los presupuestos por área, Control Sus Pasos y etapas