WARNING:
JavaScript is turned OFF. None of the links on this concept map will
work until it is reactivated.
If you need help turning JavaScript On, click here.
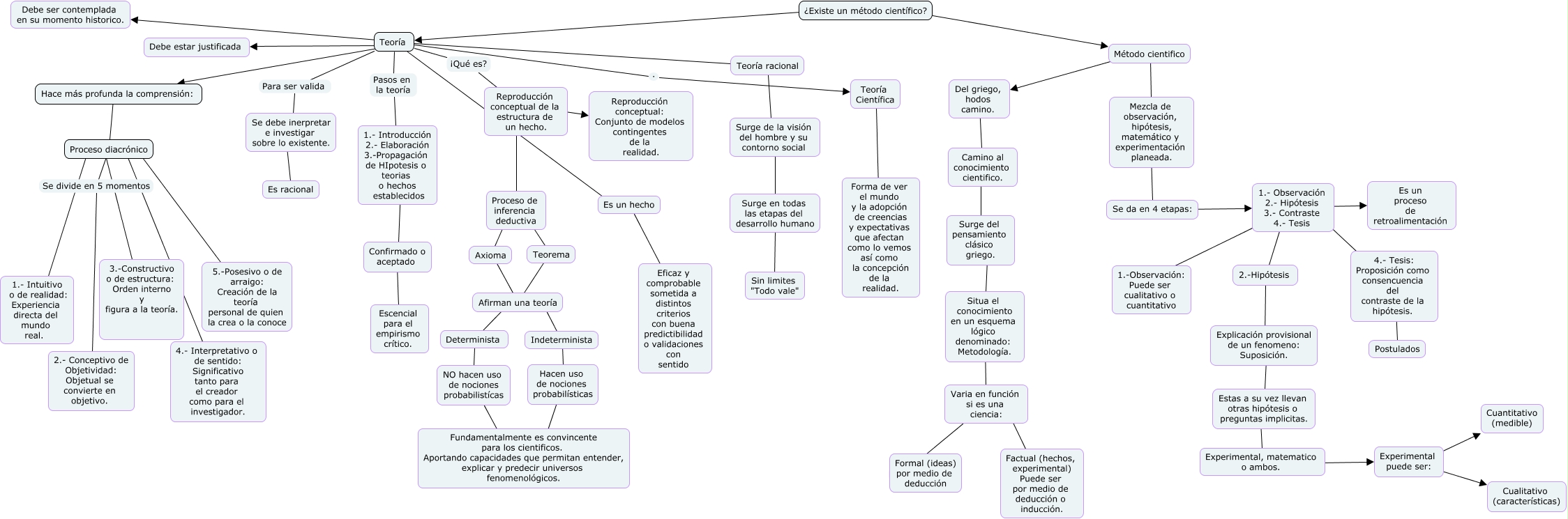
Este Cmap, tiene información relacionada con: Tarea 1 fundamentos, 1.- Observación 2.- Hipótesis 3.- Contraste 4.- Tesis ???? 2.-Hipótesis, Proceso diacrónico ???? 3.-Constructivo o de estructura: Orden interno y figura a la teoría., Reproducción conceptual de la estructura de un hecho. ???? Reproducción conceptual: Conjunto de modelos contingentes de la realidad., Indeterminista ???? Hacen uso de nociones probabilísticas, Experimental puede ser: ???? Cuantitativo (medible), Camino al conocimiento cientifico. ???? Surge del pensamiento clásico griego., Teoría Para ser valida Se debe inerpretar e investigar sobre lo existente., Explicación provisional de un fenomeno: Suposición. ???? Estas a su vez llevan otras hipótesis o preguntas implicitas., Proceso diacrónico Se divide en 5 momentos 2.- Conceptivo de Objetividad: Objetual se convierte en objetivo., Método cientifico ???? Mezcla de observación, hipótesis, matemático y experimentación planeada., 2.-Hipótesis ???? Explicación provisional de un fenomeno: Suposición., Teoría ???? Debe ser contemplada en su momento historico., NO hacen uso de nociones probabilistícas ???? Fundamentalmente es convincente para los cientificos. Aportando capacidades que permitan entender, explicar y predecir universos fenomenológicos., Surge en todas las etapas del desarrollo humano ???? Sin limites "Todo vale", 1.- Observación 2.- Hipótesis 3.- Contraste 4.- Tesis ???? 4.- Tesis: Proposición como consencuencia del contraste de la hipótesis., ¿Existe un método científico? ???? Teoría, Teorema ???? Afirman una teoría, Teoría ???? Teoría racional, Proceso diacrónico ???? 4.- Interpretativo o de sentido: Significativo tanto para el creador como para el investigador., Situa el conocimiento en un esquema lógico denominado: Metodología. ???? Varia en función si es una ciencia: