WARNING:
JavaScript is turned OFF. None of the links on this concept map will
work until it is reactivated.
If you need help turning JavaScript On, click here.
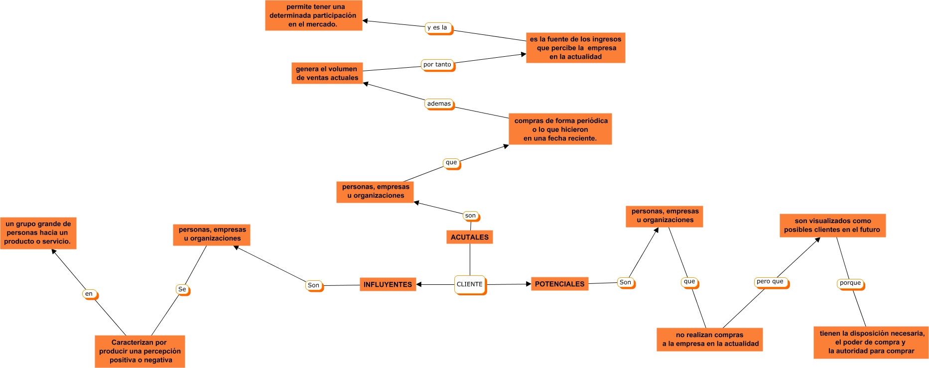
Este Cmap, tiene información relacionada con: Tipos de Clientes1, ACUTALES CLIENTE INFLUYENTES, genera el volumen de ventas actuales por tanto es la fuente de los ingresos que percibe la empresa en la actualidad, son visualizados como posibles clientes en el futuro porque tienen la disposición necesaria, el poder de compra y la autoridad para comprar, personas, empresas u organizaciones que no realizan compras a la empresa en la actualidad, INFLUYENTES Son personas, empresas u organizaciones, POTENCIALES Son personas, empresas u organizaciones, no realizan compras a la empresa en la actualidad pero que son visualizados como posibles clientes en el futuro, personas, empresas u organizaciones Se Caracterizan por producir una percepción positiva o negativa, Caracterizan por producir una percepción positiva o negativa en un grupo grande de personas hacia un producto o servicio., personas, empresas u organizaciones que compras de forma periódica o lo que hicieron en una fecha reciente., compras de forma periódica o lo que hicieron en una fecha reciente. ademas genera el volumen de ventas actuales, ACUTALES son personas, empresas u organizaciones, ACUTALES CLIENTE POTENCIALES, es la fuente de los ingresos que percibe la empresa en la actualidad y es la permite tener una determinada participación en el mercado.