WARNING:
JavaScript is turned OFF. None of the links on this concept map will
work until it is reactivated.
If you need help turning JavaScript On, click here.
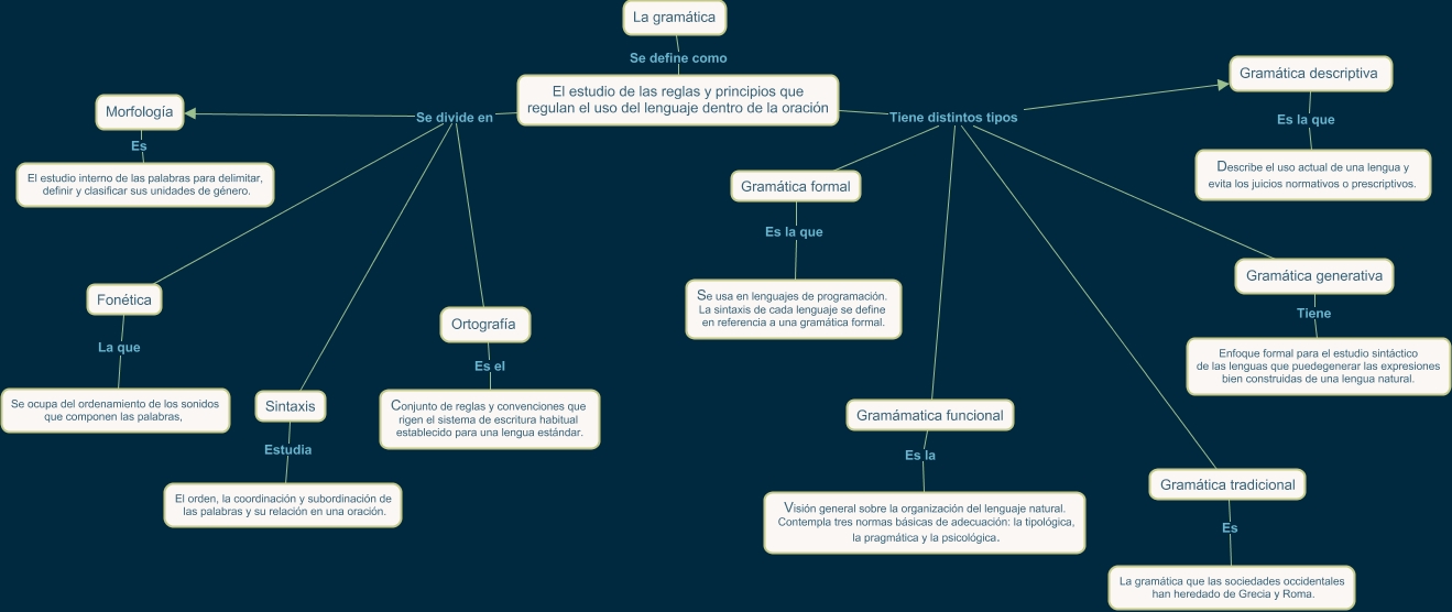
Este Cmap, tiene información relacionada con: Equipo10_EV1_EOyE, El estudio de las reglas y principios que regulan el uso del lenguaje dentro de la oración Se divide en Fonética, Ortografía Es el Conjunto de reglas y convenciones que rigen el sistema de escritura habitual establecido para una lengua estándar., El estudio de las reglas y principios que regulan el uso del lenguaje dentro de la oración Se divide en Morfología, El estudio de las reglas y principios que regulan el uso del lenguaje dentro de la oración Tiene distintos tipos Gramámatica funcional, Fonética La que Se ocupa del ordenamiento de los sonidos que componen las palabras,, Gramática descriptiva Es la que Describe el uso actual de una lengua y evita los juicios normativos o prescriptivos., Gramámatica funcional Es la Visión general sobre la organización del lenguaje natural. Contempla tres normas básicas de adecuación: la tipológica, la pragmática y la psicológica., Sintaxis Estudia El orden, la coordinación y subordinación de las palabras y su relación en una oración., El estudio de las reglas y principios que regulan el uso del lenguaje dentro de la oración Se divide en Sintaxis, Morfología Es El estudio interno de las palabras para delimitar, definir y clasificar sus unidades de género., Gramática generativa Tiene Enfoque formal para el estudio sintáctico de las lenguas que puedegenerar las expresiones bien construidas de una lengua natural., Gramática formal Es la que Se usa en lenguajes de programación. La sintaxis de cada lenguaje se define en referencia a una gramática formal., El estudio de las reglas y principios que regulan el uso del lenguaje dentro de la oración Tiene distintos tipos Gramática tradicional, El estudio de las reglas y principios que regulan el uso del lenguaje dentro de la oración Tiene distintos tipos Gramática formal, El estudio de las reglas y principios que regulan el uso del lenguaje dentro de la oración Tiene distintos tipos Gramática generativa, La gramática Se define como El estudio de las reglas y principios que regulan el uso del lenguaje dentro de la oración, El estudio de las reglas y principios que regulan el uso del lenguaje dentro de la oración Tiene distintos tipos Gramática descriptiva, El estudio de las reglas y principios que regulan el uso del lenguaje dentro de la oración Se divide en Ortografía, Gramática tradicional Es La gramática que las sociedades occidentales han heredado de Grecia y Roma.