WARNING:
JavaScript is turned OFF. None of the links on this concept map will
work until it is reactivated.
If you need help turning JavaScript On, click here.
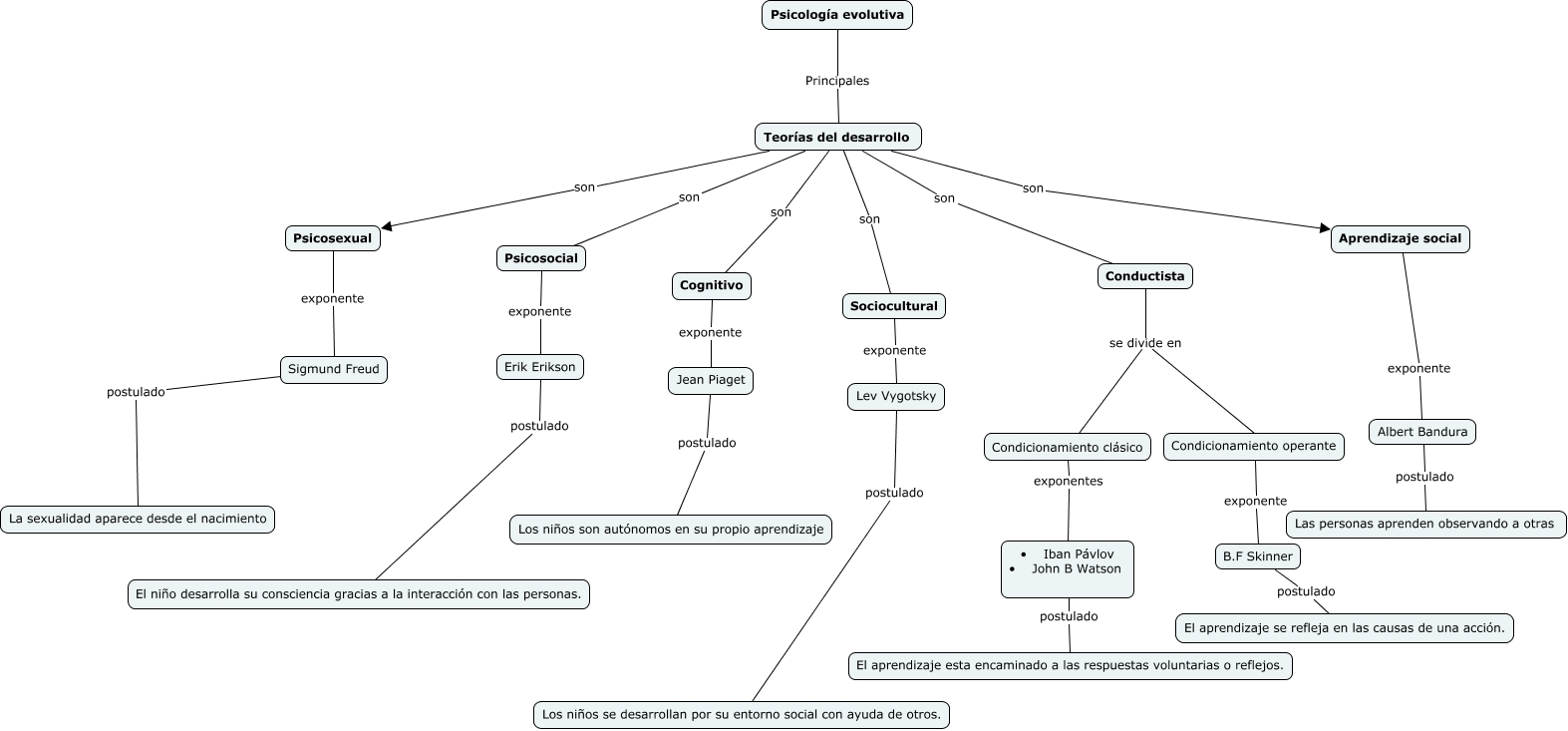
Este Cmap, tiene información relacionada con: psicologia evolutiva, Conductista se divide en Condicionamiento operante, Albert Bandura postulado Las personas aprenden observando a otras, Teorías del desarrollo son Psicosexual, Psicosexual exponente Sigmund Freud, Aprendizaje social exponente Albert Bandura, Conductista se divide en Condicionamiento clásico, Teorías del desarrollo son Conductista, Psicología evolutiva Principales Teorías del desarrollo, Psicosocial exponente Erik Erikson, Jean Piaget postulado Los niños son autónomos en su propio aprendizaje, Condicionamiento operante exponente B.F Skinner, Teorías del desarrollo son Aprendizaje social, Sigmund Freud postulado La sexualidad aparece desde el nacimiento, Teorías del desarrollo son Psicosocial, Sociocultural exponente Lev Vygotsky, Cognitivo exponente Jean Piaget, B.F Skinner postulado El aprendizaje se refleja en las causas de una acción., Teorías del desarrollo son Sociocultural, • Iban Pávlov • John B Watson postulado El aprendizaje esta encaminado a las respuestas voluntarias o reflejos., Condicionamiento clásico exponentes • Iban Pávlov • John B Watson