WARNING:
JavaScript is turned OFF. None of the links on this concept map will
work until it is reactivated.
If you need help turning JavaScript On, click here.
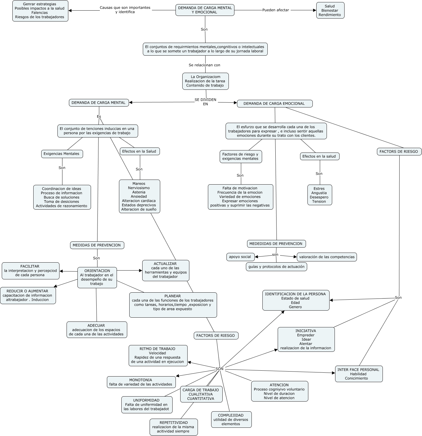
Este Cmap, tiene información relacionada con: DEMANDA DE CARGA MENTAL Y EMOCIONAL, ORIENTACION Al trabajador en el desempeño de su trabajo ???? ACTUALIZAR cada uno de las herramientas y equipos del trabajador, FACTORS DE RIESGO SON RITMO DE TRABAJO Velocidad Rapidez de una respuesta de una actividad en ejecucion, El conjunto de tenciones induccias en una persona por las exigencias de trabajo ???? Exigencias Mentales, Exigencias Mentales Son Coordinacion de ideas Proceso de informacion Busca de soluciones Toma de desiciones Actividades de razonamiento, DEMANDA DE CARGA EMOCIONAL Es El esfurzo que se desarrolla cada una de los trabajadores para expresar , e incluso sentir aquellas emociones durante su trato con los clientes., Efectos en la salud Son Estres Angustia Desespero Tension, ORIENTACION Al trabajador en el desempeño de su trabajo ???? PLANEAR cada una de las funciones de los trabajadores como tareas, horarios,tiempo ,exposicion y tipo de area expuesto, MEDEDIDAS DE PREVENCION son valoración de las competencias, El esfurzo que se desarrolla cada una de los trabajadores para expresar , e incluso sentir aquellas emociones durante su trato con los clientes. ???? Efectos en la salud, DEMANDA DE CARGA MENTAL Es El conjunto de tenciones induccias en una persona por las exigencias de trabajo, ORIENTACION Al trabajador en el desempeño de su trabajo ???? ADECUAR adecuacion de los espacios de cada una de las actividades, FACTORS DE RIESGO SON INICIATIVA Empreder Idear Alentar realizacion de la informacion, DEMANDA DE CARGA MENTAL Es FACTORS DE RIESGO, FACTORS DE RIESGO SON MONOTONIA falta de variedad de las actividades, DEMANDA DE CARGA EMOCIONAL Es MEDEDIDAS DE PREVENCION, FACTORS DE RIESGO Son INICIATIVA Empreder Idear Alentar realizacion de la informacion, MEDEDIDAS DE PREVENCION son apoyo social, FACTORS DE RIESGO Son INTER FACE PERSONAL Habilidad Conicimiento, DEMANDA DE CARGA MENTAL Y EMOCIONAL Pueden afectar Salud Bienestar Rendimiento, DEMANDA DE CARGA EMOCIONAL ???? FACTORS DE RIESGO