WARNING:
JavaScript is turned OFF. None of the links on this concept map will
work until it is reactivated.
If you need help turning JavaScript On, click here.
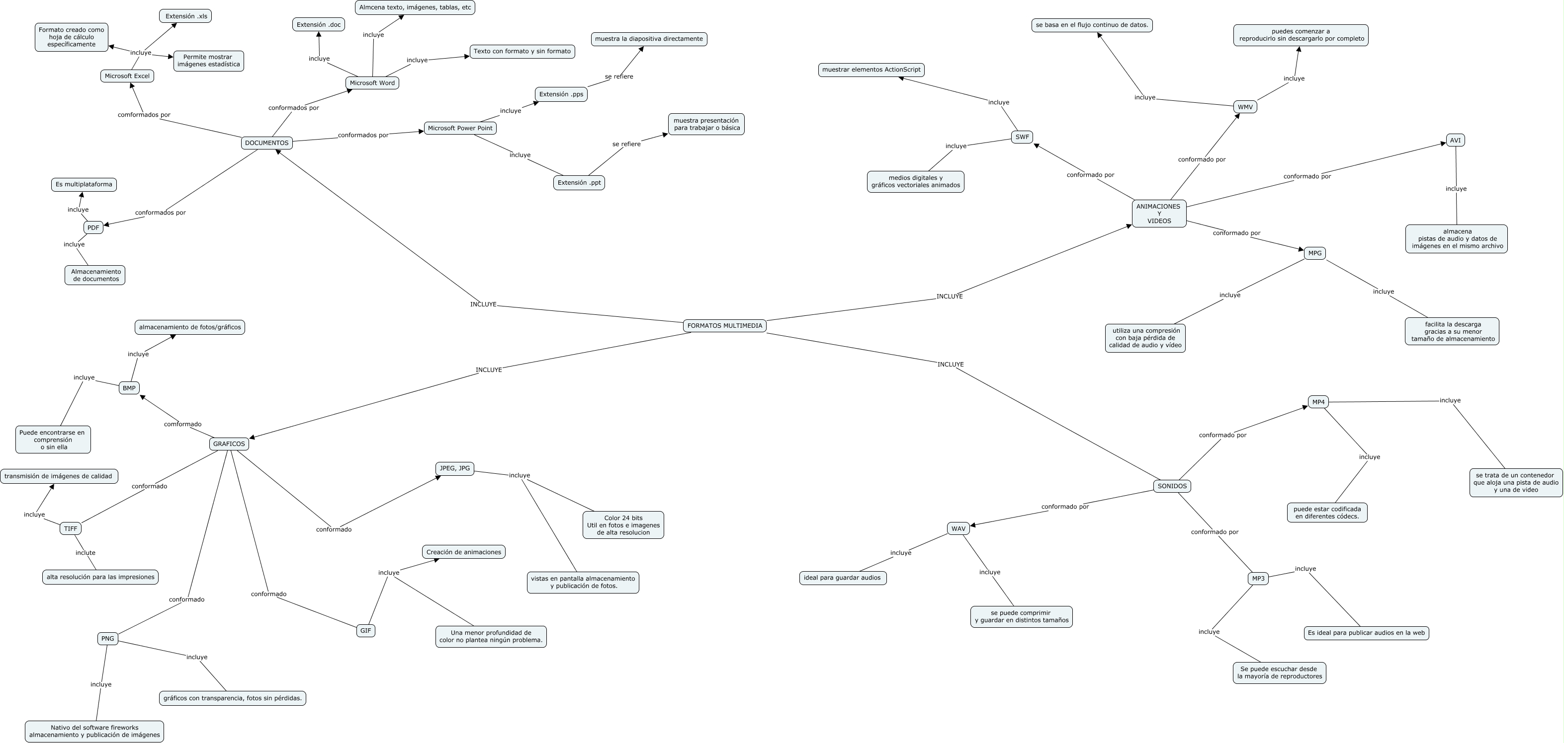
Este Cmap, tiene información relacionada con: Multimedia Formatos, GRAFICOS comformado BMP, SONIDOS conformado por MP3, Microsoft Word incluye Almcena texto, imágenes, tablas, etc, FORMATOS MULTIMEDIA INCLUYE DOCUMENTOS, PNG incluye gráficos con transparencia, fotos sin pérdidas., GRAFICOS conformado GIF, MPG incluye facilita la descarga gracias a su menor tamaño de almacenamiento, ANIMACIONES Y VIDEOS conformado por WMV, AVI incluye almacena pistas de audio y datos de imágenes en el mismo archivo, Microsoft Word incluye Texto con formato y sin formato, JPEG, JPG incluye vistas en pantalla almacenamiento y publicación de fotos., FORMATOS MULTIMEDIA INCLUYE ANIMACIONES Y VIDEOS, Microsoft Excel incluye Formato creado como hoja de cálculo específicamente, SWF incluye medios digitales y gráficos vectoriales animados, GIF incluye Una menor profundidad de color no plantea ningún problema., DOCUMENTOS conformados por Microsoft Word, PDF incluye Es multiplataforma, WMV incluye se basa en el flujo continuo de datos., TIFF incluye transmisión de imágenes de calidad, WAV incluye se puede comprimir y guardar en distintos tamaños