WARNING:
JavaScript is turned OFF. None of the links on this concept map will
work until it is reactivated.
If you need help turning JavaScript On, click here.
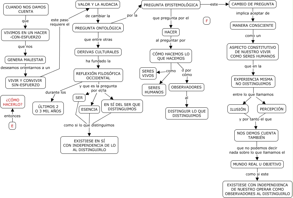
Este Cmap, tiene información relacionada con: 6 Cambiar la pregunta ontológica por la pregunta epistemólogica, EN SÍ DEL SER QUE DISTINGUIMOS como si lo que distinguimos EXISTIESE EN SÍ CON INDEPENDENCIA DE LO AL DISTINGUIRLO, REFLEXIÓN FILOSÓFICA OCCIDENTAL durante los ÚLTIMOS 2 O 3 MIL AÑOS, PREGUNTA EPISTEMOLÓGICA que pregunta por el HACER, ASPECTO CONSTITUTIVO DE NUESTRO VIVIR COMO SERES HUMANOS que en la EXPERIENCIA MISMA NO DISTINGUIMOS, CÓMO HACEMOS LO QUE HACEMOS como SERES HUMANOS, PREGUNTA ONTOLÓGICA por la PREGUNTA EPISTEMOLÓGICA, PERCEPCIÓN y por tanto el que NOS DEMOS CUENTA TAMBIÉN, MANERA CONSCIENTE como un ASPECTO CONSTITUTIVO DE NUESTRO VIVIR COMO SERES HUMANOS, EXPERIENCIA MISMA NO DISTINGUIMOS entre lo que llamamos ILUSIÓN, REFLEXIÓN FILOSÓFICA OCCIDENTAL y que es la pregunta por el/la SER, VALOR Y LA AUDACIA de cambiar la PREGUNTA ONTOLÓGICA, REFLEXIÓN FILOSÓFICA OCCIDENTAL y que es la pregunta por el/la EN SÍ DEL SER QUE DISTINGUIMOS, CAMBIO DE PREGUNTA implica aceptar de MANERA CONSCIENTE, MUNDO REAL U OBJETIVO como si este EXISTIESE CON INDEPENDIENCA DE NUESTRO OPERAR COMO OBSERVADORES AL DISTINGUIRLO, OBSERVADORES al DISTINGUIR LO QUE DISTINGUIMOS, DERIVAS CULTURALES ha fundado la REFLEXIÓN FILOSÓFICA OCCIDENTAL, VIVIR Y CONVIVIR SIN-ESFUERZO este paso requiere el VALOR Y LA AUDACIA, HACER al preguntar por CÓMO HACEMOS LO QUE HACEMOS, EXPERIENCIA MISMA NO DISTINGUIMOS entre lo que llamamos PERCEPCIÓN, GENERA MALESTAR deseamos orientarnos a un VIVIR Y CONVIVIR SIN-ESFUERZO