WARNING:
JavaScript is turned OFF. None of the links on this concept map will
work until it is reactivated.
If you need help turning JavaScript On, click here.
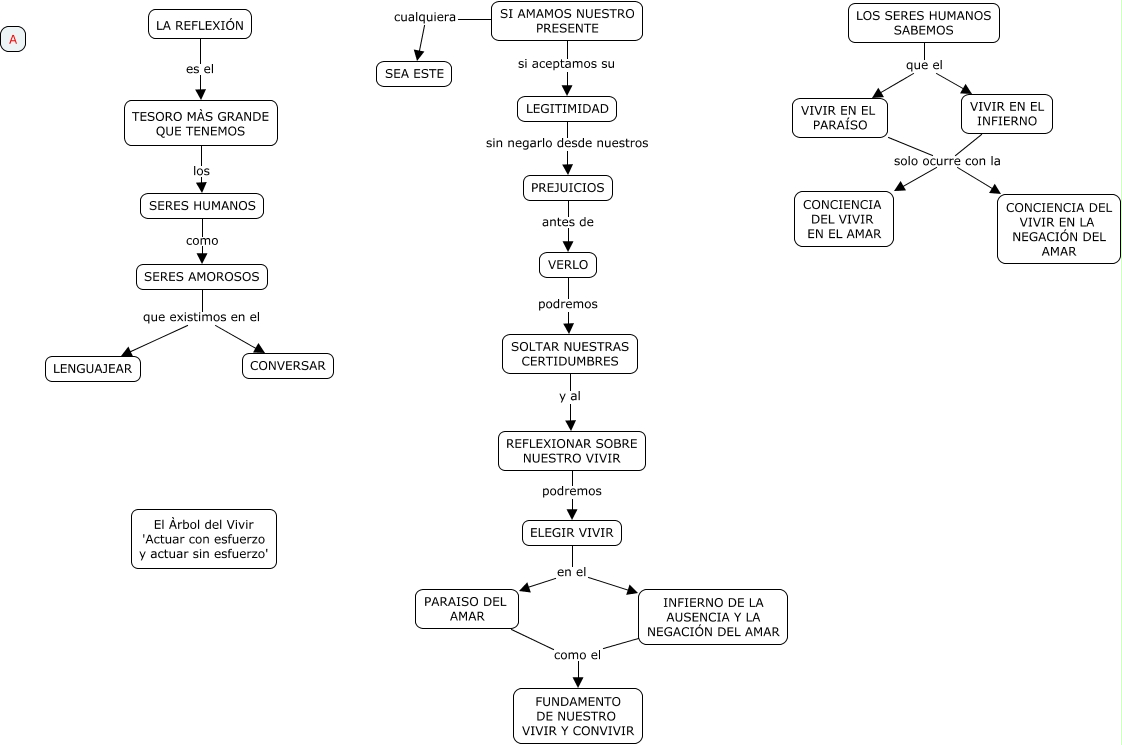
Este Cmap, tiene información relacionada con: 1 LA REFLEXIÓN. VIVIR EN EL PARAÍSO O EN EL INFIERNO, VIVIR EN EL INFIERNO solo ocurre con la CONCIENCIA DEL VIVIR EN LA NEGACIÓN DEL AMAR, REFLEXIONAR SOBRE NUESTRO VIVIR podremos ELEGIR VIVIR, LA REFLEXIÓN es el TESORO MÀS GRANDE QUE TENEMOS, LOS SERES HUMANOS SABEMOS que el VIVIR EN EL INFIERNO, VIVIR EN EL INFIERNO solo ocurre con la CONCIENCIA DEL VIVIR EN EL AMAR, PARAISO DEL AMAR como el FUNDAMENTO DE NUESTRO VIVIR Y CONVIVIR, INFIERNO DE LA AUSENCIA Y LA NEGACIÓN DEL AMAR como el FUNDAMENTO DE NUESTRO VIVIR Y CONVIVIR, SERES AMOROSOS que existimos en el LENGUAJEAR, TESORO MÀS GRANDE QUE TENEMOS los SERES HUMANOS, ELEGIR VIVIR en el PARAISO DEL AMAR, LOS SERES HUMANOS SABEMOS que el VIVIR EN EL PARAÍSO, PREJUICIOS antes de VERLO, LEGITIMIDAD sin negarlo desde nuestros PREJUICIOS, ELEGIR VIVIR en el INFIERNO DE LA AUSENCIA Y LA NEGACIÓN DEL AMAR, VIVIR EN EL PARAÍSO solo ocurre con la CONCIENCIA DEL VIVIR EN EL AMAR, SI AMAMOS NUESTRO PRESENTE cualquiera SEA ESTE, VIVIR EN EL PARAÍSO solo ocurre con la CONCIENCIA DEL VIVIR EN LA NEGACIÓN DEL AMAR, SERES AMOROSOS que existimos en el CONVERSAR, SOLTAR NUESTRAS CERTIDUMBRES y al REFLEXIONAR SOBRE NUESTRO VIVIR, SERES HUMANOS como SERES AMOROSOS