WARNING:
JavaScript is turned OFF. None of the links on this concept map will
work until it is reactivated.
If you need help turning JavaScript On, click here.
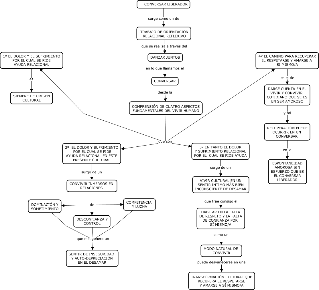
Este Cmap, tiene información relacionada con: Conversar liberador, DESCONFIANZA Y CONTROL que nos genera un SENTIR DE INSEGURIDAD Y AUTO-DEPRECIACIÓN EN EL DESAMAR, DOMINACIÓN Y SOMETIMIENTO que nos genera un SENTIR DE INSEGURIDAD Y AUTO-DEPRECIACIÓN EN EL DESAMAR, COMPRENSIÓN DE CUATRO ASPECTOS FUNDAMENTALES DEL VIVIR HUMANO que son 1º EL DOLOR Y EL SUFRIMIENTO POR EL CUAL SE PIDE AYUDA RELACIONAL, DANZAR JUNTOS en lo que llamamos el CONVERSAR, CONVERSAR LIBERADOR surge como un de TRABAJO DE ORIENTACIÓN RELACIONAL REFLEXIVO, HABITAR EN LA FALTA DE RESPETO Y LA FALTA DE CONFIANZA POR SÍ MISMO/A como un MODO NATURAL DE CONVIVIR, CONVIVIR INMERSOS EN RELACIONES de DESCONFIANZA Y CONTROL, COMPRENSIÓN DE CUATRO ASPECTOS FUNDAMENTALES DEL VIVIR HUMANO que son 3º EN TANTO EL DOLOR Y SUFRIMIENTO RELACIONAL POR EL CUAL SE PIDE AYUDA, RECUPERACIÓN PUEDE OCURRIR EN UN CONVERSAR en la ESPONTANEIDAD AMOROSA SIN ESFUERZO QUE ES EL CONVERSAR LIBERADOR, CONVIVIR INMERSOS EN RELACIONES de DOMINACIÓN Y SOMETIMIENTO, 4º EL CAMINO PARA RECUPERAR EL RESPETARSE Y AMARSE A SÍ MISMO/A es el de DARSE CUENTA EN EL VIVIR Y CONVIVIR COTIDIANO QUE SE ES UN SER AMOROSO, COMPRENSIÓN DE CUATRO ASPECTOS FUNDAMENTALES DEL VIVIR HUMANO que son 2º EL DOLOR Y SUFRIMIENTO POR EL CUAL SE PIDE AYUDA RELACIONAL EN ESTE PRESENTE CULTURAL, TRABAJO DE ORIENTACIÓN RELACIONAL REFLEXIVO que se realiza a través del DANZAR JUNTOS, COMPETENCIA Y LUCHA que nos genera un SENTIR DE INSEGURIDAD Y AUTO-DEPRECIACIÓN EN EL DESAMAR, VIVIR CULTURAL EN UN SENTIR ÍNTIMO MÁS BIEN INCONSCIENTE DE DESAMAR que trae consigo el HABITAR EN LA FALTA DE RESPETO Y LA FALTA DE CONFIANZA POR SÍ MISMO/A, CONVIVIR INMERSOS EN RELACIONES de COMPETENCIA Y LUCHA, 2º EL DOLOR Y SUFRIMIENTO POR EL CUAL SE PIDE AYUDA RELACIONAL EN ESTE PRESENTE CULTURAL surge de un CONVIVIR INMERSOS EN RELACIONES, DARSE CUENTA EN EL VIVIR Y CONVIVIR COTIDIANO QUE SE ES UN SER AMOROSO y tal RECUPERACIÓN PUEDE OCURRIR EN UN CONVERSAR, CONVERSAR desde la COMPRENSIÓN DE CUATRO ASPECTOS FUNDAMENTALES DEL VIVIR HUMANO, 3º EN TANTO EL DOLOR Y SUFRIMIENTO RELACIONAL POR EL CUAL SE PIDE AYUDA surge de un VIVIR CULTURAL EN UN SENTIR ÍNTIMO MÁS BIEN INCONSCIENTE DE DESAMAR