WARNING:
JavaScript is turned OFF. None of the links on this concept map will
work until it is reactivated.
If you need help turning JavaScript On, click here.
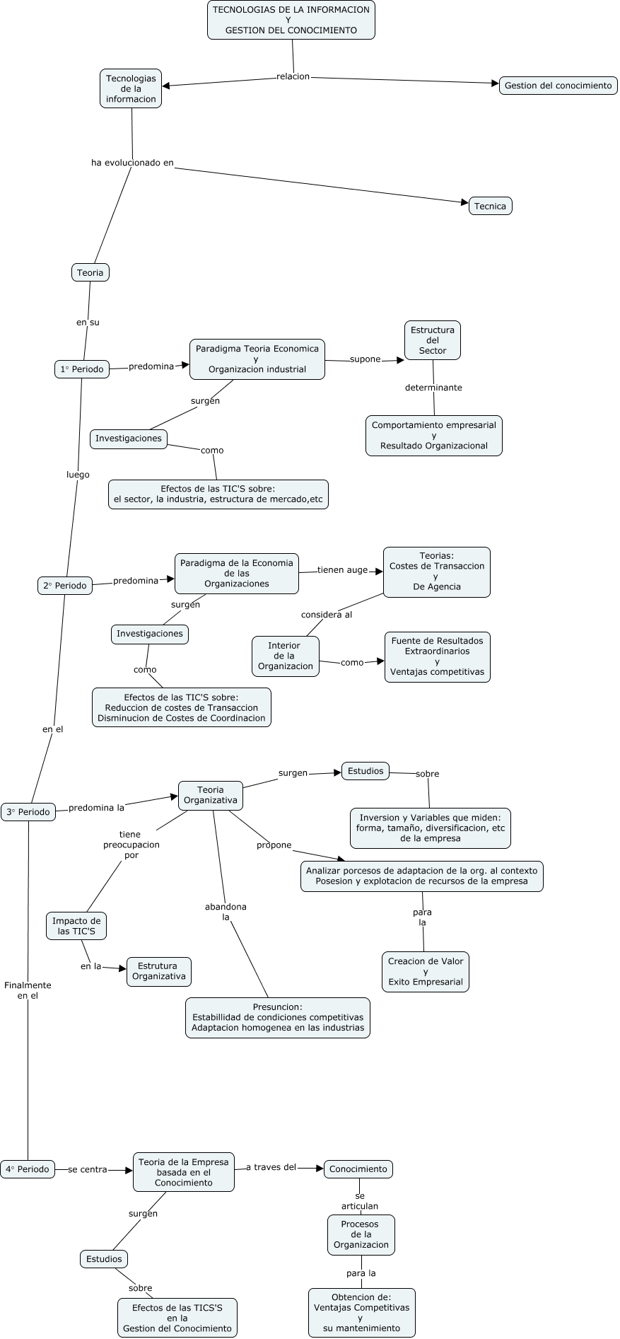
Este Cmap, tiene información relacionada con: Getion del conocimiento GAIBAZZI FLORENCIA, TECNOLOGIAS DE LA INFORMACION Y GESTION DEL CONOCIMIENTO relacion Tecnologias de la informacion, 1° Periodo luego 2° Periodo, Estudios sobre Efectos de las TICS'S en la Gestion del Conocimiento, Tecnologias de la informacion ha evolucionado en Tecnica, TECNOLOGIAS DE LA INFORMACION Y GESTION DEL CONOCIMIENTO relacion Gestion del conocimiento, 4° Periodo se centra Teoria de la Empresa basada en el Conocimiento, Teoria Organizativa abandona la Presuncion: Estabillidad de condiciones competitivas Adaptacion homogenea en las industrias, Tecnologias de la informacion ha evolucionado en Teoria, Conocimiento se articulan Procesos de la Organizacion, Teoria en su 1° Periodo, Teoria Organizativa tiene preocupacion por Impacto de las TIC'S, Paradigma Teoria Economica y Organizacion industrial supone Estructura del Sector, Paradigma de la Economia de las Organizaciones surgen Investigaciones, Teorias: Costes de Transaccion y De Agencia considera al Interior de la Organizacion, Interior de la Organizacion como Fuente de Resultados Extraordinarios y Ventajas competitivas, 2° Periodo en el 3° Periodo, Teoria de la Empresa basada en el Conocimiento a traves del Conocimiento, Estudios sobre Inversion y Variables que miden: forma, tamaño, diversificacion, etc de la empresa, Paradigma de la Economia de las Organizaciones tienen auge Teorias: Costes de Transaccion y De Agencia, Analizar porcesos de adaptacion de la org. al contexto Posesion y explotacion de recursos de la empresa para la ????