WARNING:
JavaScript is turned OFF. None of the links on this concept map will
work until it is reactivated.
If you need help turning JavaScript On, click here.
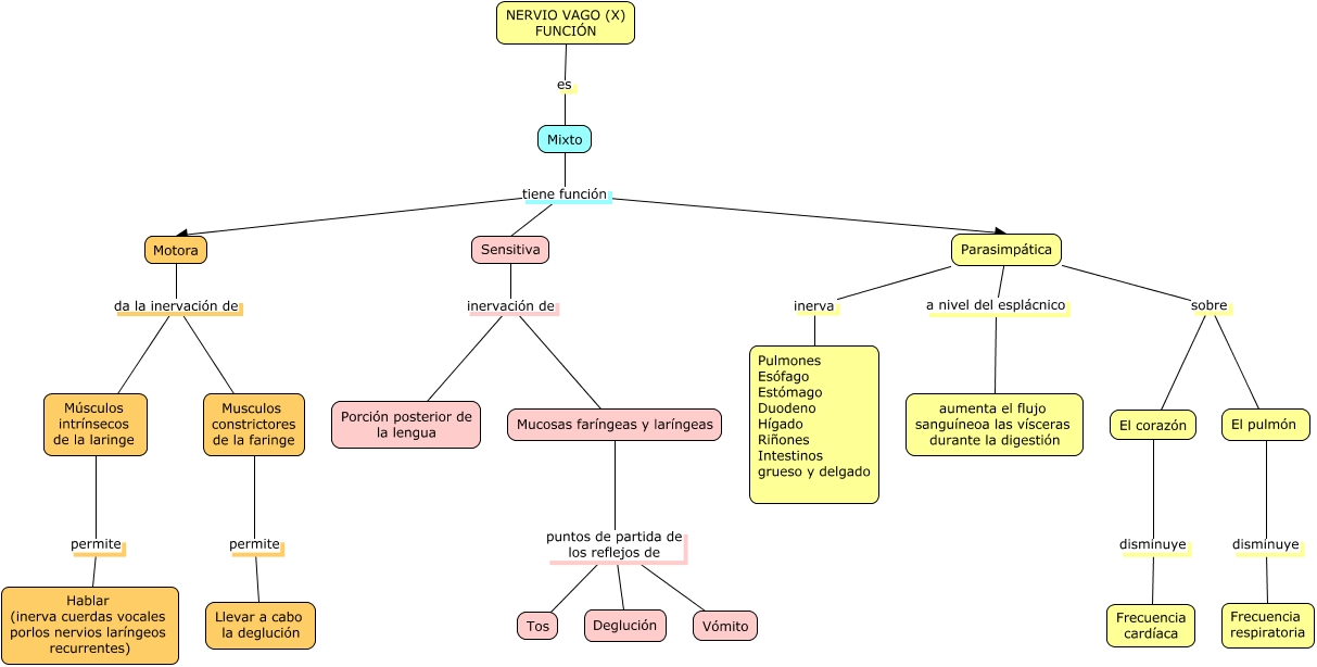
Este Cmap, tiene información relacionada con: FUNCIÓN NC X, Parasimpática sobre El corazón, Parasimpática a nivel del esplácnico aumenta el flujo sanguíneoa las vísceras durante la digestión, Sensitiva inervación de Porción posterior de la lengua, Mucosas faríngeas y laríngeas puntos de partida de los reflejos de Tos, El corazón disminuye Frecuencia cardíaca, Mixto tiene función Sensitiva, Mixto tiene función Parasimpática, Motora da la inervación de Músculos intrínsecos de la laringe, Músculos intrínsecos de la laringe permite Hablar (inerva cuerdas vocales porlos nervios laríngeos recurrentes), Musculos constrictores de la faringe permite Llevar a cabo la deglución, Parasimpática inerva Pulmones Esófago Estómago Duodeno Hígado Riñones Intestinos grueso y delgado, NERVIO VAGO (X) FUNCIÓN es Mixto, Parasimpática sobre El pulmón, Mucosas faríngeas y laríngeas puntos de partida de los reflejos de Vómito, Sensitiva inervación de Mucosas faríngeas y laríngeas, Mucosas faríngeas y laríngeas puntos de partida de los reflejos de Deglución, Motora da la inervación de Musculos constrictores de la faringe, Mixto tiene función Motora, El pulmón disminuye Frecuencia respiratoria