WARNING:
JavaScript is turned OFF. None of the links on this concept map will
work until it is reactivated.
If you need help turning JavaScript On, click here.
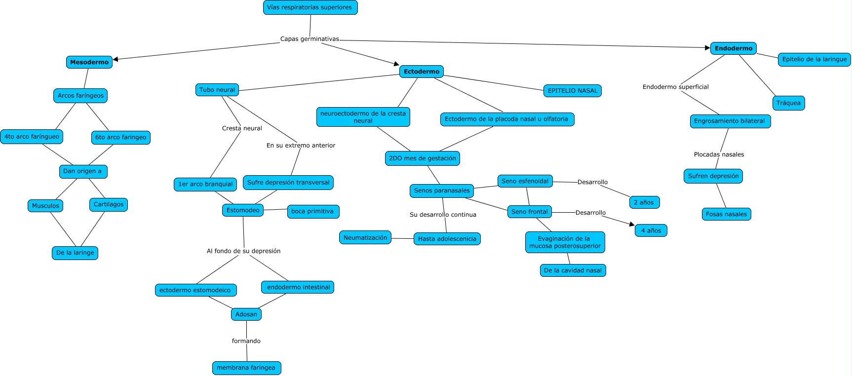
Este Cmap, tiene información relacionada con: embrioo, Vías respiratorias superiores Capas germinativas Mesodermo, neuroectodermo de la cresta neural ???? 2DO mes de gestación, Engrosamiento bilateral Plocadas nasales Sufren depresión, Vías respiratorias superiores Capas germinativas Ectodermo, Seno esfenoidal ???? Seno frontal, Estomodeo Al fondo de su depresión ectodermo estomodeico, 2DO mes de gestación ???? Senos paranasales, ectodermo estomodeico ???? Adosan, Dan origen a ???? Cartilagos, Vías respiratorias superiores Capas germinativas Endodermo, Ectodermo ???? EPITELIO NASAL, Senos paranasales ???? Seno esfenoidal, Endodermo ???? Tráquea, Ectodermo ???? neuroectodermo de la cresta neural, Arcos faríngeos ???? 4to arco faríngueo, Tubo neural Cresta neural 1er arco branquial, Seno esfenoidal Desarrollo 2 años, Adosan formando membrana faringea, Hasta adolescenicia ???? Neumatización, endodermo intestinal ???? Adosan