WARNING:
JavaScript is turned OFF. None of the links on this concept map will
work until it is reactivated.
If you need help turning JavaScript On, click here.
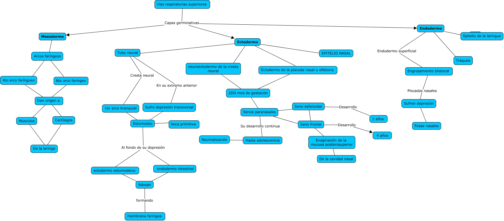
Este Cmap, tiene información relacionada con: Sin Título 2, Seno esfenoidal Desarrollo 2 años, Arcos faríngeos ???? 6to arco faringeo, Estomodeo Al fondo de su depresión endodermo intestinal, Hasta adolescenicia ???? Neumatización, 6to arco faringeo ???? Dan origen a, Ectodermo ???? EPITELIO NASAL, Vías respiratorias superiores Capas germinativas Ectodermo, Mesodermo ???? Arcos faríngeos, neuroectodermo de la cresta neural ???? 2DO mes de gestación, Evaginación de la mucosa posterosuperior ???? De la cavidad nasal, endodermo intestinal ???? Adosan, Seno frontal Desarrollo 4 años, Adosan formando membrana faringea, Ectodermo ???? neuroectodermo de la cresta neural, Musculos ???? De la laringe, Endodermo ???? Tráquea, Tubo neural En su extremo anterior Sufre depresión transversal, Cartilagos ???? De la laringe, Ectodermo Tubo neural, ectodermo estomodeico ???? Adosan