WARNING:
JavaScript is turned OFF. None of the links on this concept map will
work until it is reactivated.
If you need help turning JavaScript On, click here.
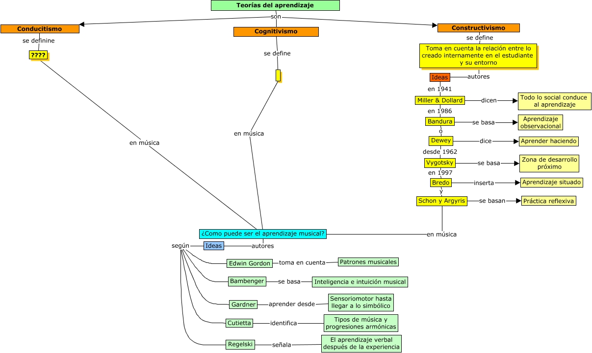
Este Cmap, tiene información relacionada con: Teorías del aprendizaje, Bredo y Schon y Argyris, Vygotsky en 1997 Bredo, Teorías del aprendizaje son Cognitivismo, Regelski señala El aprendizaje verbal después de la experiencia, Schon y Argyris se basan Práctica reflexiva, ¿Como puede ser el aprendizaje musical? en música ????, ¿Como puede ser el aprendizaje musical? en música Schon y Argyris, Cutietta identifica Tipos de música y progresiones armónicas, Conducitismo se definine ????, Cognitivismo se define, Gardner aprender desde Sensoriomotor hasta llegar a lo simbólico, Ideas en 1941 Miller & Dollard, Ideas según Regelski, Ideas según Gardner, Bredo inserta Aprendizaje situado, Ideas según Edwin Gordon, Miller & Dollard en 1986 Bandura, Edwin Gordon toma en cuenta Patrones musicales, Teorías del aprendizaje son Constructivismo, Bandura se basa Aprendizaje observacional