WARNING:
JavaScript is turned OFF. None of the links on this concept map will
work until it is reactivated.
If you need help turning JavaScript On, click here.
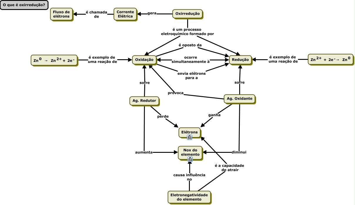
Esse mapa conceitual, produzido no IHMC CmapTools, tem a informação relacionada a: O que é oxirredução, Ag. Redutor aumenta Nox do elemento, Oxidação envia elétrons para a Redução, Oxirredução gera Corrente Elétrica, Ag. Redutor perde Elétrons, Ag. Oxidante ganha Elétrons, Eletronegatividade do elemento causa influência no Nox do elemento, Ag. Oxidante diminui Nox do elemento, Eletronegatividade do elemento é a capacidade de atrair Elétrons, Oxirredução é um processo eletroquímico formado por Redução, Oxidação é oposto da Redução, Ag. Oxidante provoca Oxidação, <math xmlns="http://www.w3.org/1998/Math/MathML"> <mrow> <mmultiscripts> <mtext> Zn </mtext> <none/> <mtext> 0 </mtext> </mmultiscripts> <mtext> → </mtext> <mrow> <mmultiscripts> <mtext> Zn </mtext> <none/> <mtext> 2+ </mtext> </mmultiscripts> <mrow> <mtext> + </mtext> <mmultiscripts> <mtext> 2e </mtext> <none/> <mtext> - </mtext> </mmultiscripts> </mrow> </mrow> </mrow> </math> é exemplo de uma reação de Oxidação, Ag. Oxidante sofre Redução, Oxirredução é um processo eletroquímico formado por Oxidação, Ag. Redutor sofre Oxidação, <math xmlns="http://www.w3.org/1998/Math/MathML"> <mrow> <mrow> <mmultiscripts> <mtext> Zn </mtext> <none/> <mtext> 2+ </mtext> </mmultiscripts> <mrow> <mtext> + </mtext> <mmultiscripts> <mtext> 2e </mtext> <none/> <mtext> - </mtext> </mmultiscripts> <mtext> → </mtext> </mrow> </mrow> <mmultiscripts> <mtext> Zn </mtext> <none/> <mtext> 0 </mtext> </mmultiscripts> </mrow> </math> é exemplo de uma reação de Redução, Corrente Elétrica é chamada de Fluxo de elétrons