WARNING:
JavaScript is turned OFF. None of the links on this concept map will
work until it is reactivated.
If you need help turning JavaScript On, click here.
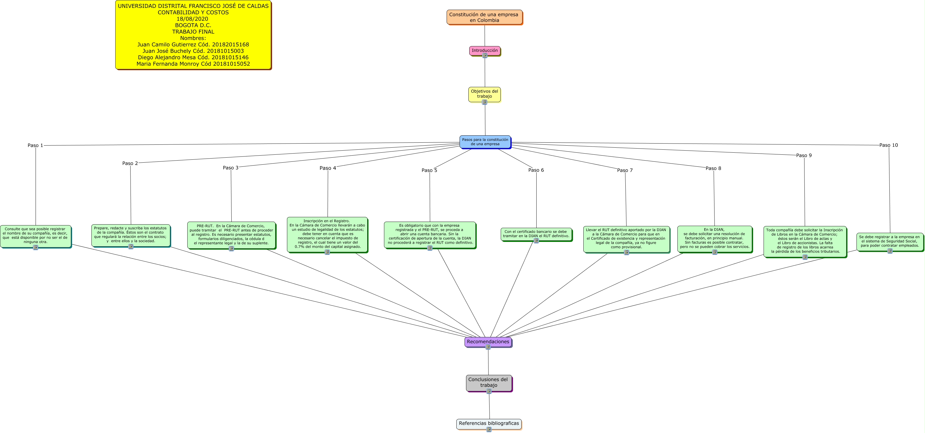
Este Cmap, tiene información relacionada con: TrabajoFinal, Inscripción en el Registro. En la Cámara de Comercio llevarán a cabo un estudio de legalidad de los estatutos; debe tener en cuenta que es necesario cancelar el impuesto de registro, el cual tiene un valor del 0.7% del monto del capital asignado. ???? Recomendaciones, PRE-RUT. En la Cámara de Comercio, puede tramitar el PRE-RUT antes de proceder al registro. Es necesario presentar estatutos, formularios diligenciados, la cédula d el representante legal y la de su suplente. ???? Recomendaciones, Llevar el RUT definitivo aportado por la DIAN a la Cámara de Comercio para que en el Certificado de existencia y representación legal de la compañía, ya no figure como provisional. ???? Recomendaciones, En la DIAN, se debe solicitar una resolución de facturación, en principio manual. Sin facturas es posible contratar, pero no se pueden cobrar los servicios. ???? Recomendaciones, Consulte que sea posible registrar el nombre de su compañía, es decir, que está disponible por no ser el de ninguna otra. ???? Recomendaciones, Con el certificado bancario se debe tramitar en la DIAN el RUT definitivo. ???? Recomendaciones, Conclusiones del trabajo ???? Referencias bibliograficas, Toda compañía debe solicitar la Inscripción de Libros en la Cámara de Comercio; éstos serán el Libro de actas y el Libro de accionistas. La falta de registro de los libros acarrea la pérdida de los beneficios tributarios. ???? Recomendaciones, Pasos para la constitución de una empresa Paso 2 Prepare, redacte y suscriba los estatutos de la compañía. Éstos son el contrato que regulará la relación entre los socios; y entre ellos y la sociedad., Pasos para la constitución de una empresa Paso 6 Con el certificado bancario se debe tramitar en la DIAN el RUT definitivo., Se debe registrar a la empresa en el sistema de Seguridad Social, para poder contratar empleados. ???? Recomendaciones, Pasos para la constitución de una empresa Paso 9 Toda compañía debe solicitar la Inscripción de Libros en la Cámara de Comercio; éstos serán el Libro de actas y el Libro de accionistas. La falta de registro de los libros acarrea la pérdida de los beneficios tributarios., Pasos para la constitución de una empresa Paso 5 Es obligatorio que con la empresa registrada y el PRE-RUT, se proceda a abrir una cuenta bancaria. Sin la certificación de apertura de la cuenta, la DIAN no procederá a registrar el RUT como definitivo., Es obligatorio que con la empresa registrada y el PRE-RUT, se proceda a abrir una cuenta bancaria. Sin la certificación de apertura de la cuenta, la DIAN no procederá a registrar el RUT como definitivo. ???? Recomendaciones, Pasos para la constitución de una empresa Paso 7 Llevar el RUT definitivo aportado por la DIAN a la Cámara de Comercio para que en el Certificado de existencia y representación legal de la compañía, ya no figure como provisional., Constitución de una empresa en Colombia ???? Pasos para la constitución de una empresa, Pasos para la constitución de una empresa Paso 1 Consulte que sea posible registrar el nombre de su compañía, es decir, que está disponible por no ser el de ninguna otra., Pasos para la constitución de una empresa Paso 3 PRE-RUT. En la Cámara de Comercio, puede tramitar el PRE-RUT antes de proceder al registro. Es necesario presentar estatutos, formularios diligenciados, la cédula d el representante legal y la de su suplente., Pasos para la constitución de una empresa Paso 10 Se debe registrar a la empresa en el sistema de Seguridad Social, para poder contratar empleados., Prepare, redacte y suscriba los estatutos de la compañía. Éstos son el contrato que regulará la relación entre los socios; y entre ellos y la sociedad. ???? Recomendaciones