WARNING:
JavaScript is turned OFF. None of the links on this concept map will
work until it is reactivated.
If you need help turning JavaScript On, click here.
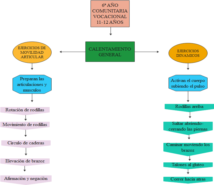
Este Cmap, tiene información relacionada con: TRABAJO GRUPAL EL CALENTAMIENTO, DURACIÓN SEGÚN LA ACTIVIDAD 10 A 20 MINUTOS, EL CALENTAMIENTO FACTORES DURACIÓN, PAUSA NO ES NECESARIA, EL CALENTAMIENTO SE DIVIDE GENERAL, EL CALENTAMIENTO EJEMPLOS CALENTAMIENTO ESPECÍFICO, CONTENIDO SE DIVIDE ESPECÍFICO, INTENSIDAD ???? PROGRESIVA, REPETICIONES 5 A 8, EL CALENTAMIENTO FACTORES INTENSIDAD, GENERAL ???? SIN DIFERENCIACIÓN, ESPECÍFICO ???? EJERCICIOS PARECIDOS A LOS DE LA ACTIVIDAD, CONTENIDO SE DIVIDE GENERAL, EL CALENTAMIENTO FACTORES PAUSA, EL CALENTAMIENTO EJEMPLOS CALENTAMIENTO GENERAL, EL CALENTAMIENTO SE DIVIDE ESPECÍFICO, EL CALENTAMIENTO FACTORES CONTENIDO, EL CALENTAMIENTO FACTORES REPETICIONES, EL CALENTAMIENTO EFECTOS