WARNING:
JavaScript is turned OFF. None of the links on this concept map will
work until it is reactivated.
If you need help turning JavaScript On, click here.
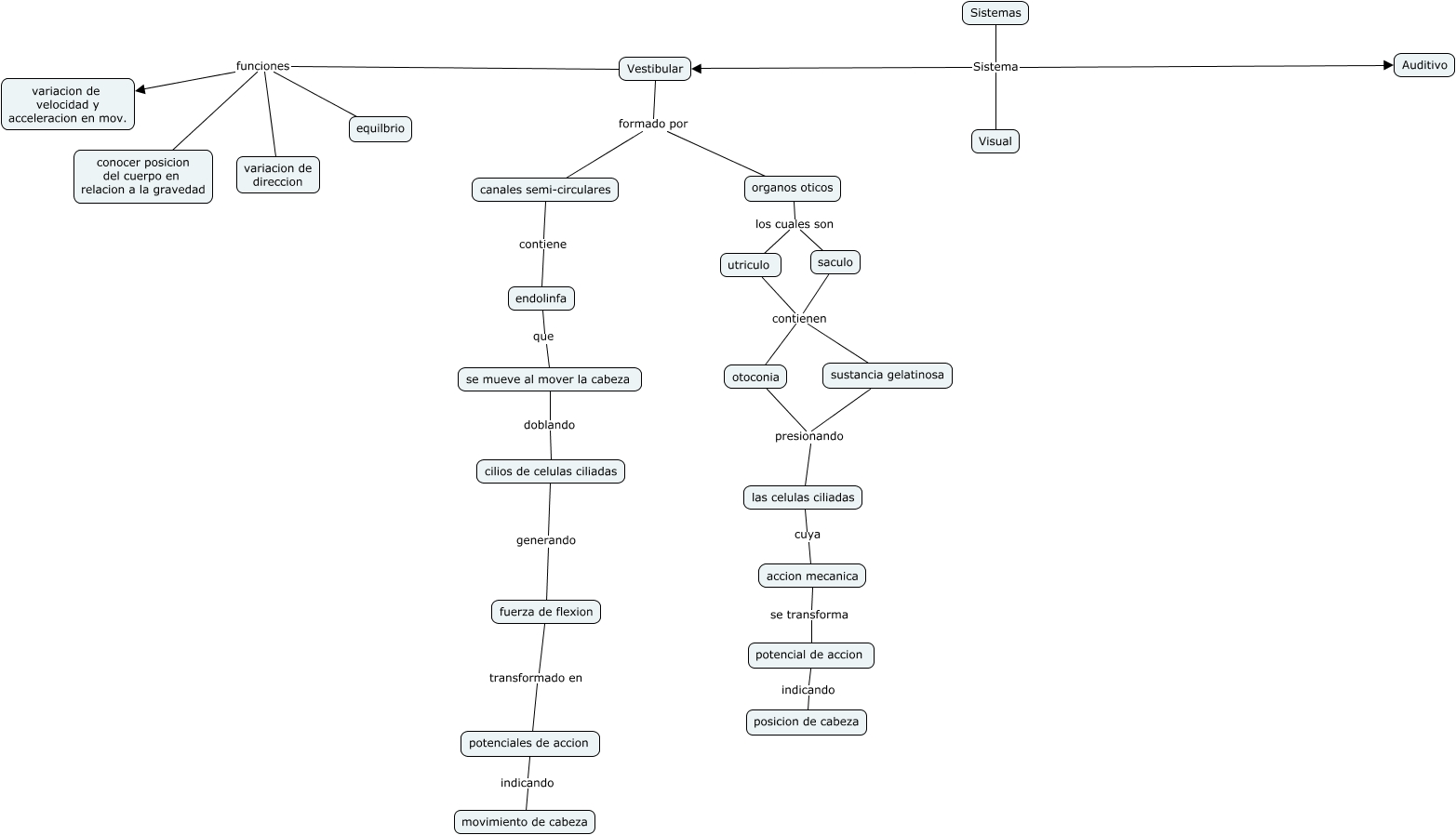
Este Cmap, tiene información relacionada con: nfka sentidos, sustancia gelatinosa presionando las celulas ciliadas, Vestibular formado por canales semi-circulares, organos oticos formado por canales semi-circulares, potencial de accion indicando posicion de cabeza, Vestibular funciones variacion de direccion, cilios de celulas ciliadas generando fuerza de flexion, utriculo contienen otoconia, canales semi-circulares contiene endolinfa, Sistemas Sistema Vestibular, Sistemas Sistema Auditivo, Vestibular funciones conocer posicion del cuerpo en relacion a la gravedad, las celulas ciliadas cuya accion mecanica, utriculo contienen sustancia gelatinosa, Vestibular funciones equilbrio, saculo contienen otoconia, accion mecanica se transforma potencial de accion, organos oticos los cuales son saculo, endolinfa que se mueve al mover la cabeza, Vestibular funciones variacion de velocidad y acceleracion en mov., Sistemas Sistema Visual