WARNING:
JavaScript is turned OFF. None of the links on this concept map will
work until it is reactivated.
If you need help turning JavaScript On, click here.
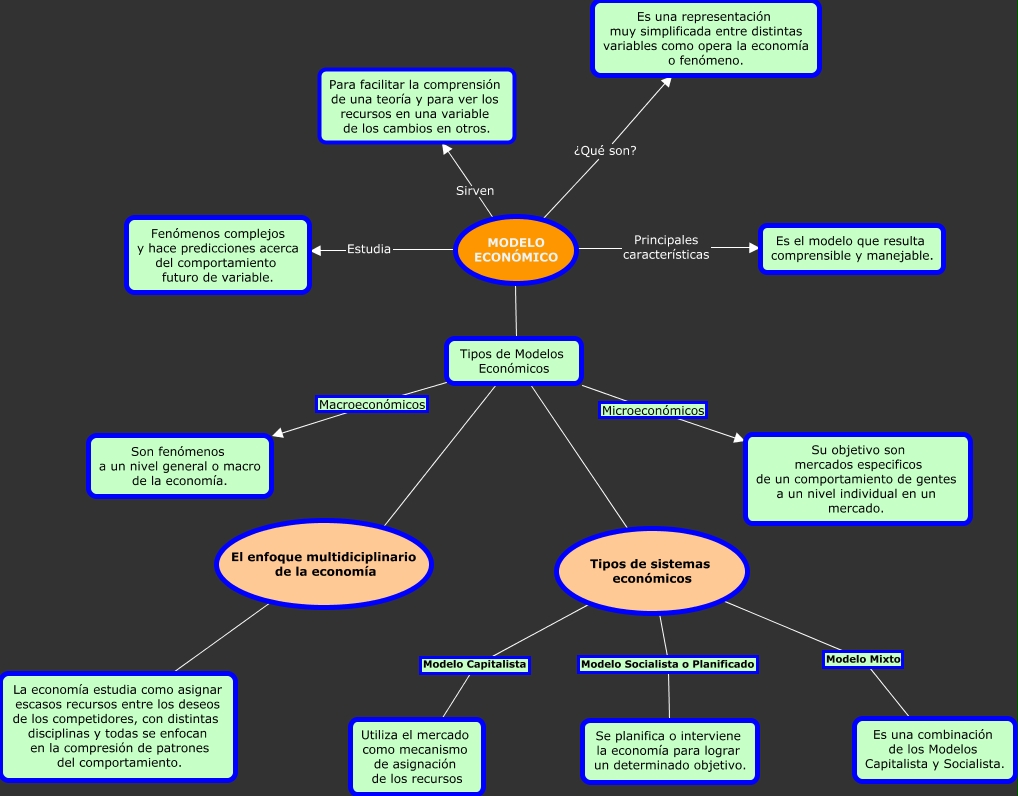
Este Cmap, tiene información relacionada con: Modelo Economico25, MODELO ECONÓMICO ¿Qué son? Es una representación muy simplificada entre distintas variables como opera la economía o fenómeno., MODELO ECONÓMICO ???? Tipos de Modelos Económicos, MODELO ECONÓMICO Sirven Para facilitar la comprensión de una teoría y para ver los recursos en una variable de los cambios en otros., El enfoque multidiciplinario de la economía ???? La economía estudia como asignar escasos recursos entre los deseos de los competidores, con distintas disciplinas y todas se enfocan en la compresión de patrones del comportamiento., MODELO ECONÓMICO Estudia Fenómenos complejos y hace predicciones acerca del comportamiento futuro de variable., Tipos de Modelos Económicos Microeconómicos Su objetivo son mercados especificos de un comportamiento de gentes a un nivel individual en un mercado., Tipos de Modelos Económicos Macroeconómicos Son fenómenos a un nivel general o macro de la economía., Tipos de Modelos Económicos ???? Tipos de sistemas económicos, Tipos de sistemas económicos Modelo Socialista o Planificado Se planifica o interviene la economía para lograr un determinado objetivo., Tipos de sistemas económicos Modelo Mixto Es una combinación de los Modelos Capitalista y Socialista., MODELO ECONÓMICO Principales características Es el modelo que resulta comprensible y manejable., Tipos de sistemas económicos Modelo Capitalista Utiliza el mercado como mecanismo de asignación de los recursos, Tipos de Modelos Económicos ???? El enfoque multidiciplinario de la economía