WARNING:
JavaScript is turned OFF. None of the links on this concept map will
work until it is reactivated.
If you need help turning JavaScript On, click here.
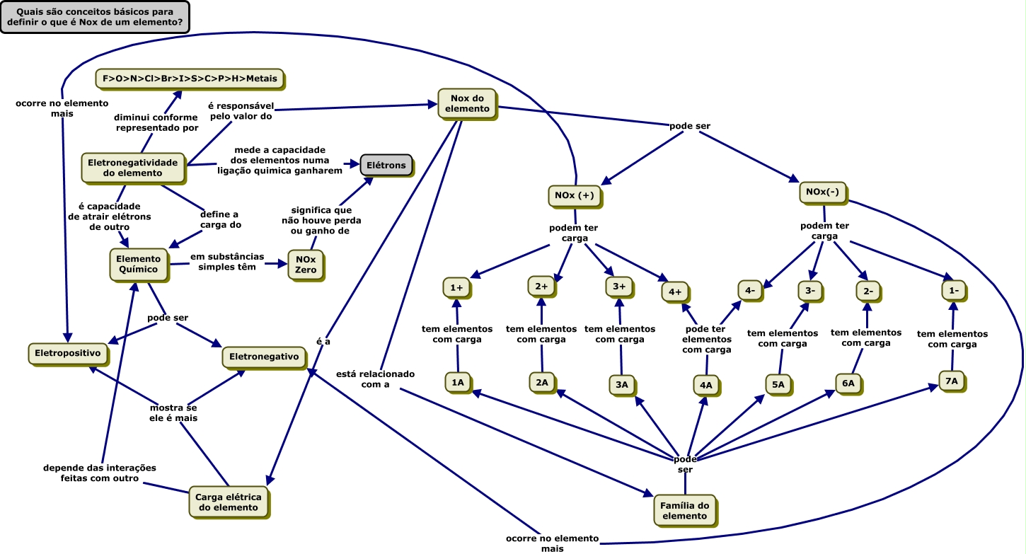
Esse mapa conceitual, produzido no IHMC CmapTools, tem a informação relacionada a: Quais são conceitos básicos para definir o que é Nox de um elemento, 7A tem elementos com carga 1-, Eletronegatividade do elemento é responsável pelo valor do Nox do elemento, 4A pode ter elementos com carga 4+, NOx(-) podem ter carga 2-, NOx(-) podem ter carga 1-, NOx Zero significa que não houve perda ou ganho de Elétrons, Nox do elemento pode ser NOx(-), NOx (+) podem ter carga 4+, Nox do elemento é a Carga elétrica do elemento, NOx(-) podem ter carga 4-, 1A tem elementos com carga 1+, Família do elemento pode ser 2A, Família do elemento pode ser 7A, 3A tem elementos com carga 3+, 5A tem elementos com carga 3-, NOx (+) podem ter carga 3+, Nox do elemento está relacionado com a Família do elemento, Eletronegatividade do elemento mede a capacidade dos elementos numa ligação quimica ganharem Elétrons, 4A pode ter elementos com carga 4-, NOx(-) podem ter carga 3-