WARNING:
JavaScript is turned OFF. None of the links on this concept map will
work until it is reactivated.
If you need help turning JavaScript On, click here.
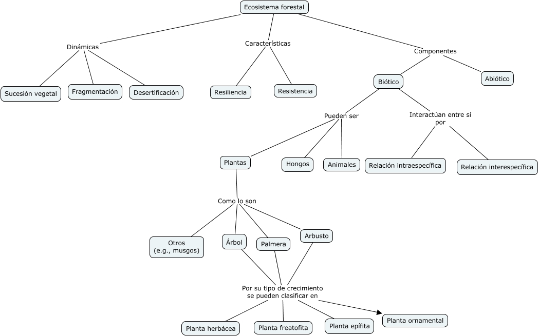
Este Cmap, tiene información relacionada con: Glosario_EcoForestal, Biótico Interactúan entre sí por Relación intraespecífica, Arbusto Por su tipo de crecimiento se pueden clasificar en Planta herbácea, Plantas Como lo son Arbusto, Arbusto Por su tipo de crecimiento se pueden clasificar en Planta freatofita, Ecosistema forestal Dinámicas Desertificación, Palmera Por su tipo de crecimiento se pueden clasificar en Planta herbácea, Biótico Interactúan entre sí por Relación interespecífica, Palmera Por su tipo de crecimiento se pueden clasificar en Planta ornamental, Palmera Por su tipo de crecimiento se pueden clasificar en Planta epífita, Biótico Pueden ser Animales, Arbusto Por su tipo de crecimiento se pueden clasificar en Planta epífita, Árbol Por su tipo de crecimiento se pueden clasificar en Planta ornamental, Árbol Por su tipo de crecimiento se pueden clasificar en Planta epífita, Ecosistema forestal Características Resiliencia, Ecosistema forestal Componentes Abiótico, Plantas Como lo son Otros (e.g., musgos), Ecosistema forestal Dinámicas Sucesión vegetal, Árbol Por su tipo de crecimiento se pueden clasificar en Planta herbácea, Ecosistema forestal Componentes Biótico, Árbol Por su tipo de crecimiento se pueden clasificar en Planta freatofita