WARNING:
JavaScript is turned OFF. None of the links on this concept map will
work until it is reactivated.
If you need help turning JavaScript On, click here.
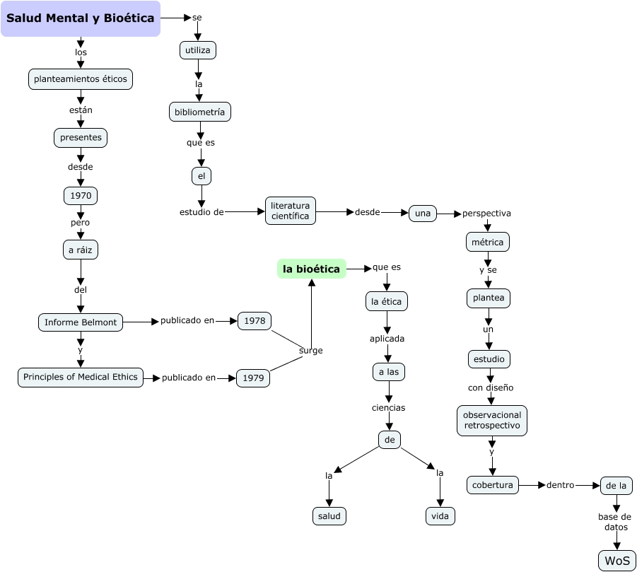
Este Cmap, tiene información relacionada con: Mapagrupal, la bioética que es la ética, presentes desde 1970, el estudio de literatura científica, la ética aplicada a las, observacional retrospectivo y cobertura, 1978 surge la bioética, utiliza la bibliometría, de la salud, a ráiz del Informe Belmont, métrica y se plantea, Salud Mental y Bioética los planteamientos éticos, a las ciencias de, de la vida, cobertura dentro de la, literatura científica desde una, de la base de datos WoS, una perspectiva métrica, Principles of Medical Ethics publicado en 1979, estudio con diseño observacional retrospectivo, Salud Mental y Bioética se utiliza