WARNING:
JavaScript is turned OFF. None of the links on this concept map will
work until it is reactivated.
If you need help turning JavaScript On, click here.
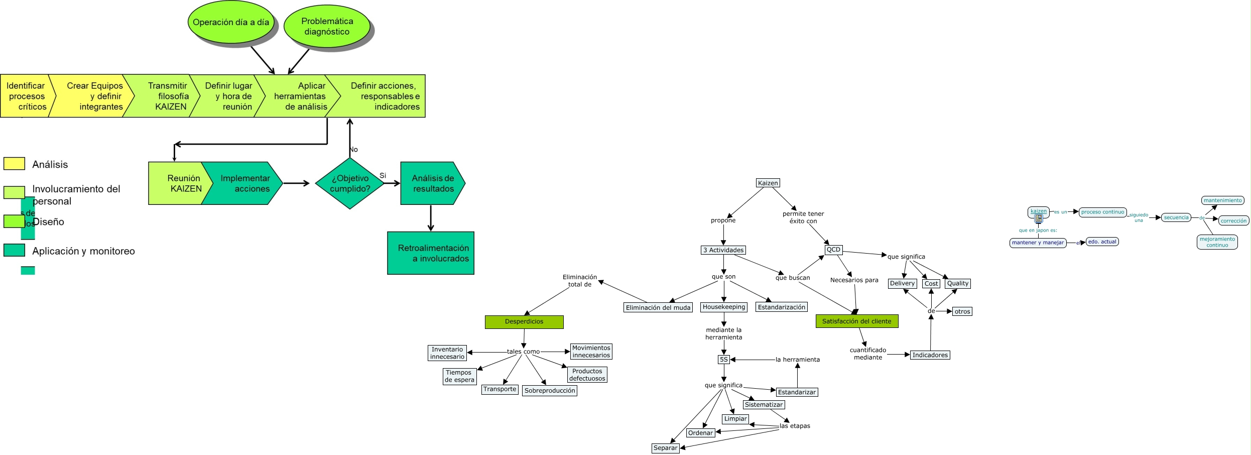
Este Cmap, tiene información relacionada con: kaizen, Sistematizar las etapas Ordenar, 3 Actividades que son Housekeeping, 3 Actividades que buscan QCD, Eliminación del muda Eliminación total de Desperdicios, Housekeeping mediante la herramienta 5S, QCD que significa Cost, Indicadores de otros, 5S que significa Limpiar, 3 Actividades que son Eliminación del muda, Indicadores de Quality, Kaizen permite tener éxito con QCD, Desperdicios tales como Productos defectuosos, 5S que significa Separar, 3 Actividades que son Estandarización, 5S que significa Sistematizar, QCD Necesarios para Satisfacción del cliente, Indicadores de Delivery, Estandarizar la herramienta 5S, secuencia de corrección, Indicadores de Cost