WARNING:
JavaScript is turned OFF. None of the links on this concept map will
work until it is reactivated.
If you need help turning JavaScript On, click here.
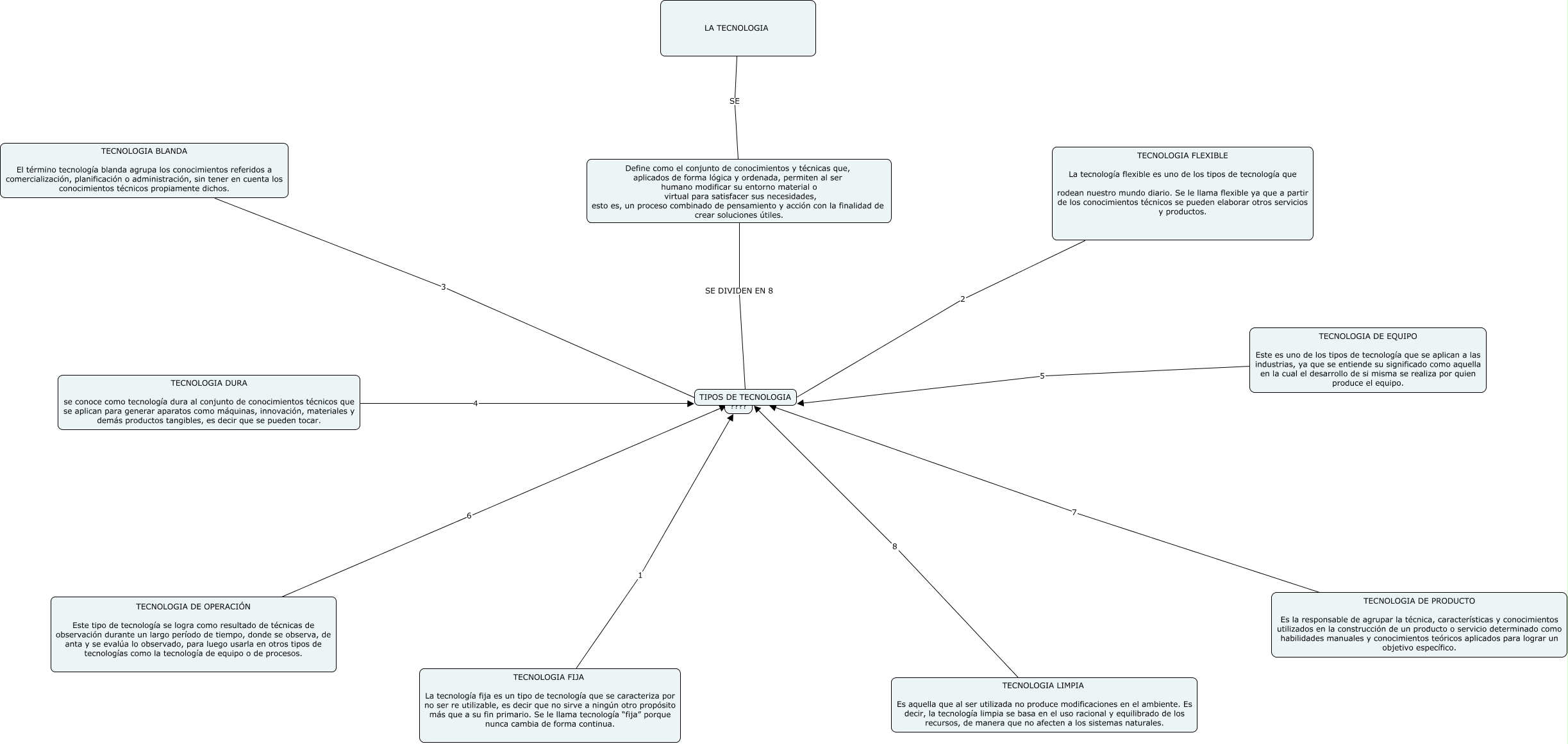
Este Cmap, tiene información relacionada con: MAPA CONCEPTUAL, LA TECNOLOGIA SE Define como el conjunto de conocimientos y técnicas que, aplicados de forma lógica y ordenada, permiten al ser humano modificar su entorno material o virtual para satisfacer sus necesidades, esto es, un proceso combinado de pensamiento y acción con la finalidad de crear soluciones útiles., TECNOLOGIA FIJA La tecnología fija es un tipo de tecnología que se caracteriza por no ser re utilizable, es decir que no sirve a ningún otro propósito más que a su fin primario. Se le llama tecnología “fija” porque nunca cambia de forma continua. 1 ????, TECNOLOGIA FLEXIBLE La tecnología flexible es uno de los tipos de tecnología que rodean nuestro mundo diario. Se le llama flexible ya que a partir de los conocimientos técnicos se pueden elaborar otros servicios y productos. 2 TIPOS DE TECNOLOGIA, TECNOLOGIA LIMPIA Es aquella que al ser utilizada no produce modificaciones en el ambiente. Es decir, la tecnología limpia se basa en el uso racional y equilibrado de los recursos, de manera que no afecten a los sistemas naturales. 8 TIPOS DE TECNOLOGIA, Define como el conjunto de conocimientos y técnicas que, aplicados de forma lógica y ordenada, permiten al ser humano modificar su entorno material o virtual para satisfacer sus necesidades, esto es, un proceso combinado de pensamiento y acción con la finalidad de crear soluciones útiles. SE DIVIDEN EN 8 TIPOS DE TECNOLOGIA, TECNOLOGIA BLANDA El término tecnología blanda agrupa los conocimientos referidos a comercialización, planificación o administración, sin tener en cuenta los conocimientos técnicos propiamente dichos. 3 TIPOS DE TECNOLOGIA, TECNOLOGIA DE OPERACIÓN Este tipo de tecnología se logra como resultado de técnicas de observación durante un largo período de tiempo, donde se observa, de anta y se evalúa lo observado, para luego usarla en otros tipos de tecnologías como la tecnología de equipo o de procesos. 6 TIPOS DE TECNOLOGIA, TECNOLOGIA DE PRODUCTO Es la responsable de agrupar la técnica, características y conocimientos utilizados en la construcción de un producto o servicio determinado como habilidades manuales y conocimientos teóricos aplicados para lograr un objetivo específico. 7 TIPOS DE TECNOLOGIA, TECNOLOGIA DURA se conoce como tecnología dura al conjunto de conocimientos técnicos que se aplican para generar aparatos como máquinas, innovación, materiales y demás productos tangibles, es decir que se pueden tocar. 4 TIPOS DE TECNOLOGIA, TECNOLOGIA DE EQUIPO Este es uno de los tipos de tecnología que se aplican a las industrias, ya que se entiende su significado como aquella en la cual el desarrollo de si misma se realiza por quien produce el equipo. 5 TIPOS DE TECNOLOGIA