WARNING:
JavaScript is turned OFF. None of the links on this concept map will
work until it is reactivated.
If you need help turning JavaScript On, click here.
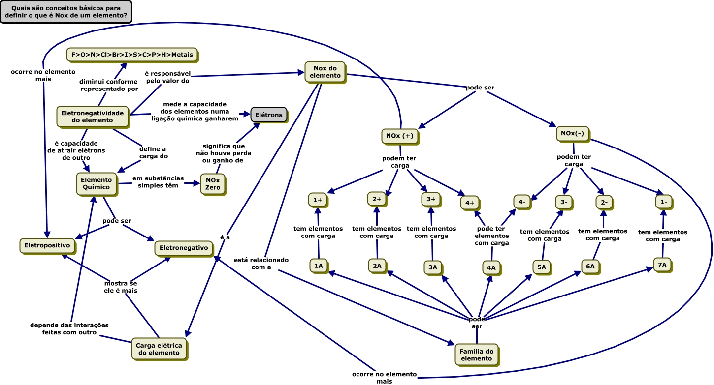
Esse mapa conceitual, produzido no IHMC CmapTools, tem a informação relacionada a: Como determinar o NOx de um elemento químico num composto, NOx (+) podem ter carga 1+, Família do elemento pode ser 2A, NOx (+) podem ter carga 3+, NOx (+) ocorre no elemento mais Eletropositivo, 1A tem elementos com carga 1+, NOx(-) podem ter carga 2-, Carga elétrica do elemento mostra se ele é mais Eletropositivo, 4A pode ter elementos com carga 4-, Nox do elemento pode ser NOx(-), NOx (+) podem ter carga 2+, NOx(-) podem ter carga 1-, Elemento Químico pode ser Eletronegativo, Família do elemento pode ser 1A, 3A tem elementos com carga 3+, Família do elemento pode ser 6A, Elemento Químico pode ser Eletropositivo, NOx(-) podem ter carga 4-, Elemento Químico em substâncias simples têm NOx Zero, NOx Zero significa que não houve perda ou ganho de Elétrons, Eletronegatividade do elemento diminui conforme representado por F>O>N>Cl>Br>I>S>C>P>H>Metais