WARNING:
JavaScript is turned OFF. None of the links on this concept map will
work until it is reactivated.
If you need help turning JavaScript On, click here.
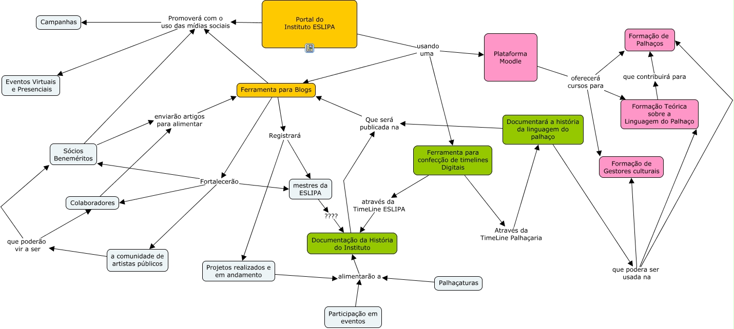
Esse mapa conceitual, produzido no IHMC CmapTools, tem a informação relacionada a: Portal da ESLIPA, a comunidade de artistas públicos que poderão vir a ser Colaboradores, Sócios Beneméritos Promoverá com o uso das mídias sociais Eventos Virtuais e Presenciais, Documentará a história da linguagem do palhaço que podera ser usada na Formação de Palhaços, Ferramenta para Blogs Registrará Projetos realizados e em andamento, Documentará a história da linguagem do palhaço que podera ser usada na Formação Teórica sobre a Linguagem do Palhaço, Plataforma Moodle oferecerá cursos para Formação Teórica sobre a Linguagem do Palhaço, Plataforma Moodle oferecerá cursos para Formação de Gestores culturais, mestres da ESLIPA ???? Documentação da História do Instituto, Palhaçaturas alimentarão a Documentação da História do Instituto, Formação Teórica sobre a Linguagem do Palhaço que contribuirá para Formação de Palhaços, Documentação da História do Instituto Que será publicada na Ferramenta para Blogs, Plataforma Moodle oferecerá cursos para Formação de Palhaços, Ferramenta para Blogs Fortalecerão Sócios Beneméritos, Colaboradores enviarão artigos para alimentar Ferramenta para Blogs, Ferramenta para Blogs Promoverá com o uso das mídias sociais Eventos Virtuais e Presenciais, Portal do Instituto ESLIPA Promoverá com o uso das mídias sociais Campanhas, Ferramenta para Blogs Fortalecerão mestres da ESLIPA, Portal do Instituto ESLIPA usando uma Plataforma Moodle, Ferramenta para confecção de timelines Digitais através da TimeLine ESLIPA Documentação da História do Instituto, Documentará a história da linguagem do palhaço que podera ser usada na Formação de Gestores culturais