WARNING:
JavaScript is turned OFF. None of the links on this concept map will
work until it is reactivated.
If you need help turning JavaScript On, click here.
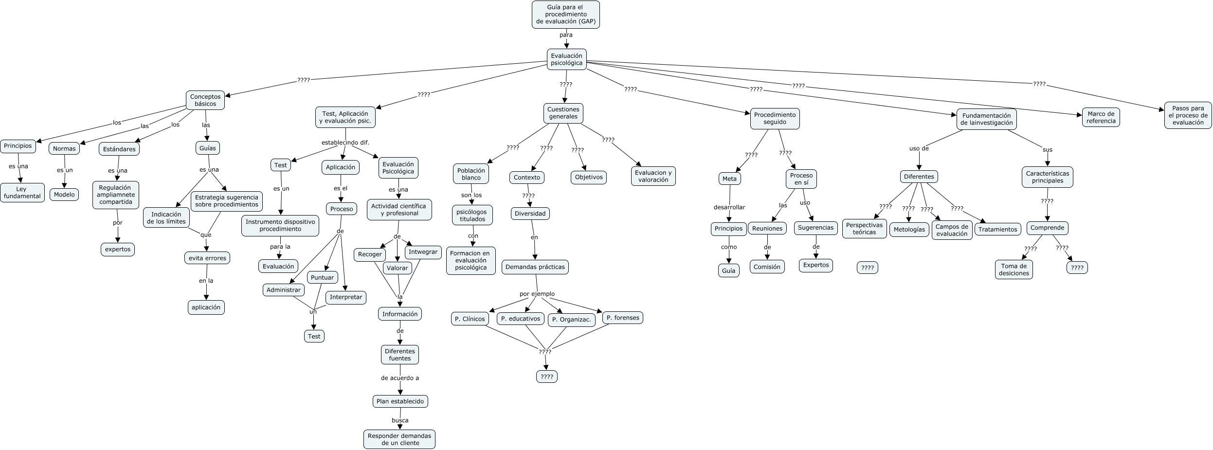
Este Cmap, tiene información relacionada con: 1° Guía para la evaluación de procesos psicológicos, P. educativos ???? ????, Fundamentación de lainvestigación uso de Diferentes, Valorar la Información, Intwegrar la Información, Conceptos básicos las Normas, Actividad científica y profesional de Valorar, Puntuar un Test, Sugerencias de Expertos, Guías es una Estrategia sugerencia sobre procedimientos, Demandas prácticas por ejemplo P. forenses, Actividad científica y profesional de Intwegrar, Proceso de Interpretar, P. Clínicos ???? ????, Aplicación es el Proceso, Guía para el procedimiento de evaluación (GAP) para Evaluación psicológica, Procedimiento seguido ???? Meta, Cuestiones generales ???? Objetivos, Principios es una Ley fundamental, Proceso de Administrar, Contexto ???? Diversidad