WARNING:
JavaScript is turned OFF. None of the links on this concept map will
work until it is reactivated.
If you need help turning JavaScript On, click here.
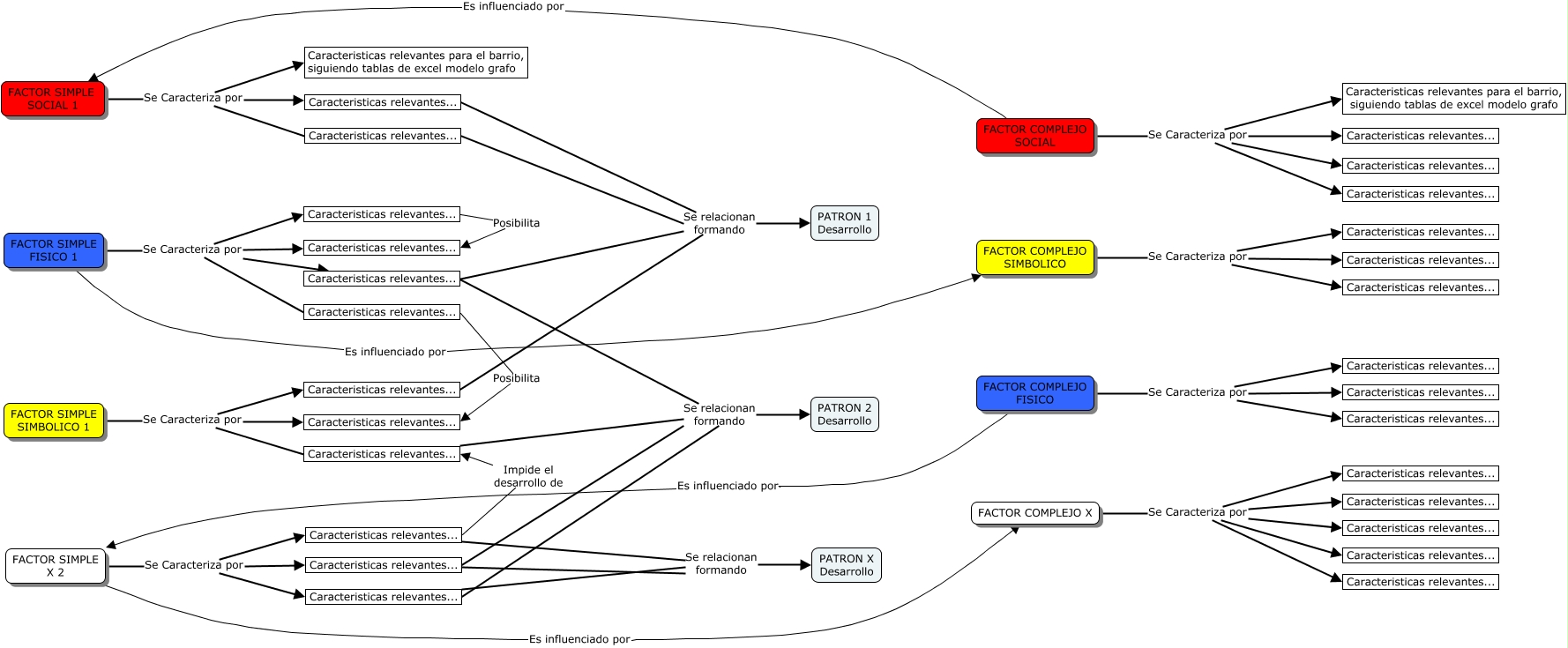
Este Cmap, tiene información relacionada con: Ejemplo de esquema Cmaptools, Caracteristicas relevantes... Se relacionan formando PATRON 1 Desarrollo, FACTOR COMPLEJO SOCIAL Se Caracteriza por Caracteristicas relevantes..., Caracteristicas relevantes... Posibilita Caracteristicas relevantes..., Caracteristicas relevantes... Se relacionan formando PATRON X Desarrollo, FACTOR SIMPLE SOCIAL 1 Se Caracteriza por Caracteristicas relevantes..., FACTOR COMPLEJO X Se Caracteriza por Caracteristicas relevantes..., Caracteristicas relevantes... Se relacionan formando PATRON 1 Desarrollo, Caracteristicas relevantes... Se relacionan formando PATRON 2 Desarrollo, FACTOR COMPLEJO SOCIAL Se Caracteriza por Caracteristicas relevantes para el barrio, siguiendo tablas de excel modelo grafo, FACTOR SIMPLE X 2 Se Caracteriza por Caracteristicas relevantes..., FACTOR COMPLEJO SOCIAL Es influenciado por FACTOR SIMPLE SOCIAL 1, Caracteristicas relevantes... Posibilita Caracteristicas relevantes..., FACTOR SIMPLE FISICO 1 Es influenciado por FACTOR COMPLEJO SIMBOLICO, FACTOR SIMPLE X 2 Se Caracteriza por Caracteristicas relevantes..., FACTOR COMPLEJO X Se Caracteriza por Caracteristicas relevantes..., FACTOR SIMPLE FISICO 1 Se Caracteriza por Caracteristicas relevantes..., FACTOR SIMPLE SIMBOLICO 1 Se Caracteriza por Caracteristicas relevantes..., FACTOR SIMPLE SOCIAL 1 Se Caracteriza por Caracteristicas relevantes para el barrio, siguiendo tablas de excel modelo grafo, FACTOR COMPLEJO FISICO Es influenciado por FACTOR SIMPLE X 2, Caracteristicas relevantes... Se relacionan formando PATRON 2 Desarrollo