WARNING:
JavaScript is turned OFF. None of the links on this concept map will
work until it is reactivated.
If you need help turning JavaScript On, click here.
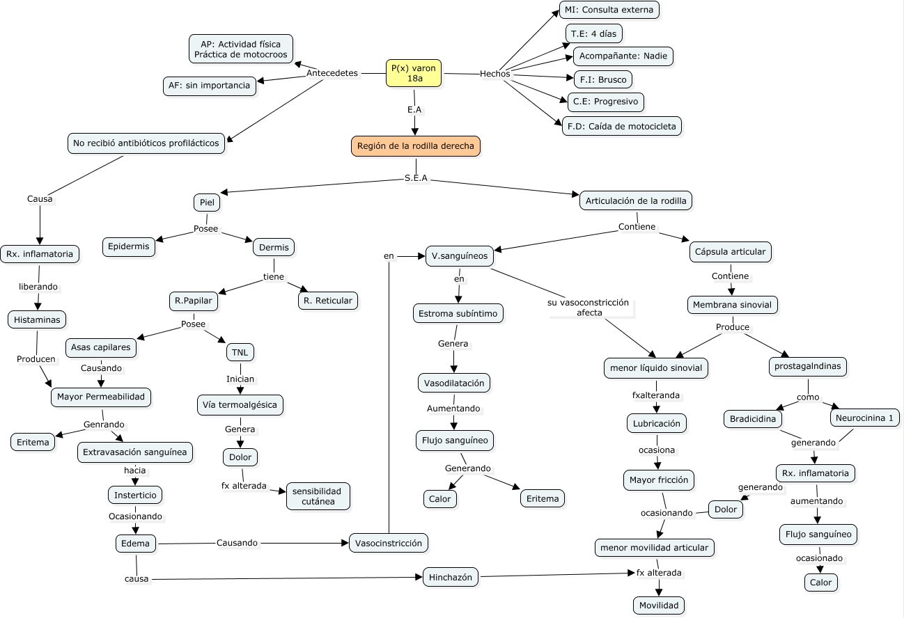
Este Cmap, tiene información relacionada con: MP ABP SEMANA 2 - ARTICULACIONES, Piel Posee Epidermis, Vasocinstricción en V.sanguíneos, Extravasación sanguínea hacia Insterticio, Piel Posee Dermis, Membrana sinovial Produce prostagalndinas, prostagalndinas como Bradicidina, Cápsula articular Contiene Membrana sinovial, Vasodilatación Aumentando Flujo sanguíneo, Rx. inflamatoria generando Dolor, Flujo sanguíneo Generando Calor, P(x) varon 18a Antecedetes No recibió antibióticos profilácticos, Dolor ocasionando menor movilidad articular, Rx. inflamatoria aumentando Flujo sanguíneo, Mayor fricción ocasionando menor movilidad articular, Bradicidina generando Rx. inflamatoria, P(x) varon 18a E.A Región de la rodilla derecha, Dermis tiene R.Papilar, Membrana sinovial Produce menor líquido sinovial, P(x) varon 18a Antecedetes AF: sin importancia, P(x) varon 18a Antecedetes AP: Actividad física Práctica de motocroos